WARNING:
JavaScript is turned OFF. None of the links on this concept map will
work until it is reactivated.
If you need help turning JavaScript On, click here.
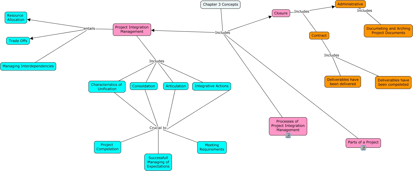
This Concept Map, created with IHMC CmapTools, has information related to: Chapter 3 Concepts, Project Integration Management entails Trade Offs, Chapter 3 Concepts Includes Closure, Consoldation Crucial to Project Compeletion, Consoldation Crucial to Meeting Requirements, Project Integration Management entails Managing Interdependencies, Articulation Crucial to Successfull Managing of Expectations, Chapter 3 Concepts Includes Project Integration Management, Project Integration Management Includes Consoldation, Closure Includes Contract, Contract Includes Deliverables have been compeleted, Integrative Actions Crucial to Meeting Requirements, Project Integration Management Includes Characteristics of Unification, Characteristics of Unification Crucial to Successfull Managing of Expectations, Contract Includes Deliverables have been delivered, Project Integration Management Includes Articulation, Project Integration Management entails Resource Allocation, Administrative Includes Documeting and Arching Project Documents, Chapter 3 Concepts Includes Processes of Project Integration Management, Characteristics of Unification Crucial to Meeting Requirements, Articulation Crucial to Meeting Requirements