WARNING:
JavaScript is turned OFF. None of the links on this concept map will
work until it is reactivated.
If you need help turning JavaScript On, click here.
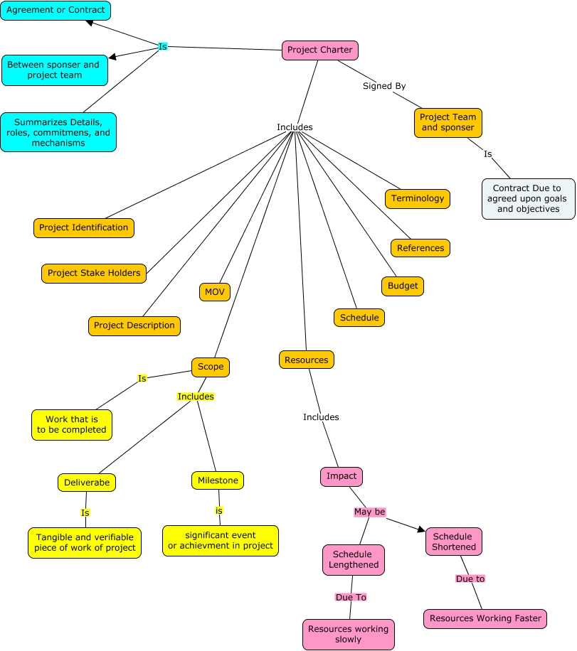
This Concept Map, created with IHMC CmapTools, has information related to: Chapter 3 Project Charter, Scope Includes Deliverabe, Impact May be Schedule Shortened, Deliverabe Is Tangible and verifiable piece of work of project, Project Team and sponser Is Contract Due to agreed upon goals and objectives, Milestone is significant event or achievment in project, Scope Includes Milestone, Scope Is Work that is to be completed, Project Charter Includes Scope, Project Charter Includes Resources, Project Charter Includes Budget, Project Charter Includes Schedule, Project Charter Is Agreement or Contract, Schedule Lengthened Due To Resources working slowly, Resources Includes Impact, Project Charter Includes MOV, Schedule Shortened Due to Resources Working Faster, Project Charter Includes Project Identification, Project Charter Signed By Project Team and sponser, Project Charter Includes Project Description, Project Charter Is Between sponser and project team