WARNING:
JavaScript is turned OFF. None of the links on this concept map will
work until it is reactivated.
If you need help turning JavaScript On, click here.
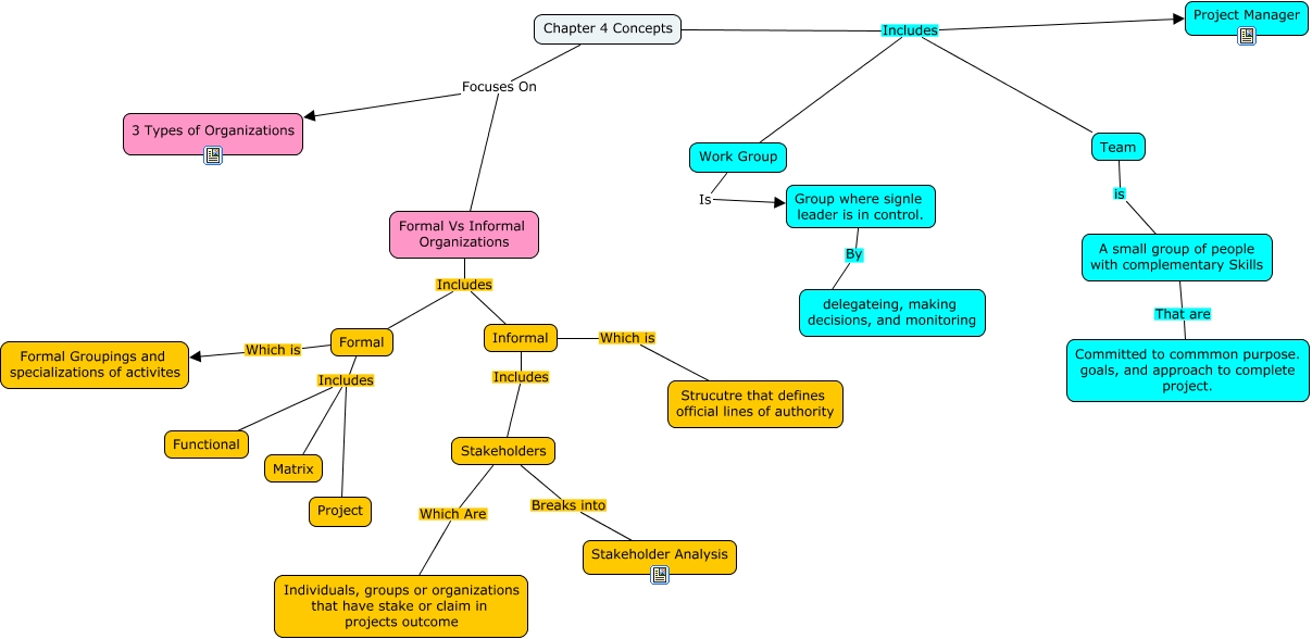
This Concept Map, created with IHMC CmapTools, has information related to: Chapter 4 Main, Group where signle leader is in control. By delegateing, making decisions, and monitoring, Formal Vs Informal Organizations Includes Informal, Informal Includes Stakeholders, Stakeholders Which Are Individuals, groups or organizations that have stake or claim in projects outcome, Chapter 4 Concepts Focuses On 3 Types of Organizations, Formal Includes Matrix, Chapter 4 Concepts Includes Team, Chapter 4 Concepts Includes Work Group, Formal Which is Formal Groupings and specializations of activites, Formal Vs Informal Organizations Includes Formal, Formal Includes Functional, Informal Which is Strucutre that defines official lines of authority, Work Group Is Group where signle leader is in control., A small group of people with complementary Skills That are Committed to commmon purpose. goals, and approach to complete project., Chapter 4 Concepts Focuses On Formal Vs Informal Organizations, Chapter 4 Concepts Includes Project Manager, Stakeholders Breaks into Stakeholder Analysis, Team is A small group of people with complementary Skills, Formal Includes Project