WARNING:
JavaScript is turned OFF. None of the links on this concept map will
work until it is reactivated.
If you need help turning JavaScript On, click here.
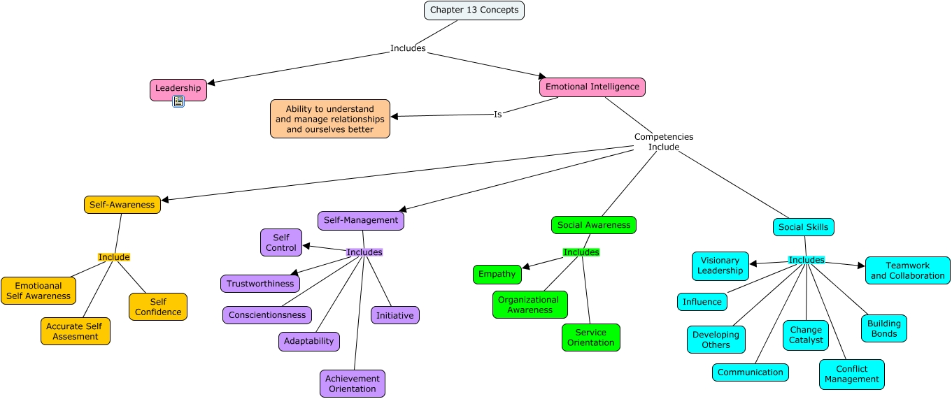
This Concept Map, created with IHMC CmapTools, has information related to: Chapter 13 Main, Self-Management Includes Achievement Orientation, Emotional Intelligence Competencies Include Social Awareness, Self-Awareness Include Accurate Self Assesment, Social Awareness Includes Service Orientation, Chapter 13 Concepts Includes Emotional Intelligence, Self-Management Includes Trustworthiness, Emotional Intelligence Competencies Include Self-Awareness, Self-Management Includes Conscientionsness, Self-Management Includes Self Control, Emotional Intelligence Competencies Include Self-Management, Social Awareness Includes Empathy, Social Skills Includes Teamwork and Collaboration, Self-Awareness Include Emotioanal Self Awareness, Social Skills Includes Building Bonds, Social Skills Includes Communication, Social Awareness Includes Organizational Awareness, Self-Management Includes Adaptability, Emotional Intelligence Is Ability to understand and manage relationships and ourselves better, Chapter 13 Concepts Includes Leadership, Self-Awareness Include Self Confidence