WARNING:
JavaScript is turned OFF. None of the links on this concept map will
work until it is reactivated.
If you need help turning JavaScript On, click here.
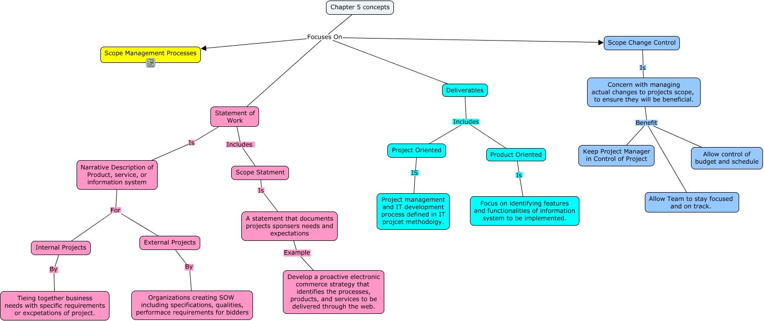
This Concept Map, created with IHMC CmapTools, has information related to: Chapter 5 Main, Chapter 5 concepts Focuses On Scope Management Processes, Concern with managing actual changes to projects scope, to ensure they will be beneficial. Benefit Allow control of budget and schedule, A statement that documents projects sponsers needs and expectations Example Develop a proactive electronic commerce strategy that identifies the processes, products, and services to be delivered through the web., Statement of Work Includes Scope Statment, Project Oriented IS Project management and IT development process defined in IT projcet methodolgy., Narrative Description of Product, service, or information system For External Projects, Chapter 5 concepts Focuses On Deliverables, Deliverables Includes Project Oriented, Scope Statment Is A statement that documents projects sponsers needs and expectations, Concern with managing actual changes to projects scope, to ensure they will be beneficial. Benefit Allow Team to stay focused and on track., Internal Projects By Tieing together business needs with specific requirements or excpetations of project., Chapter 5 concepts Focuses On Statement of Work, Scope Change Control Is Concern with managing actual changes to projects scope, to ensure they will be beneficial., Chapter 5 concepts Focuses On Scope Change Control, Statement of Work Is Narrative Description of Product, service, or information system, Narrative Description of Product, service, or information system For Internal Projects, Deliverables Includes Product Oriented, Concern with managing actual changes to projects scope, to ensure they will be beneficial. Benefit Keep Project Manager in Control of Project, Product Oriented Is Focus on identifying features and functionalities of information system to be implemented., External Projects By Organizations creating SOW including specifications, qualities, performace requirements for bidders