WARNING:
JavaScript is turned OFF. None of the links on this concept map will
work until it is reactivated.
If you need help turning JavaScript On, click here.
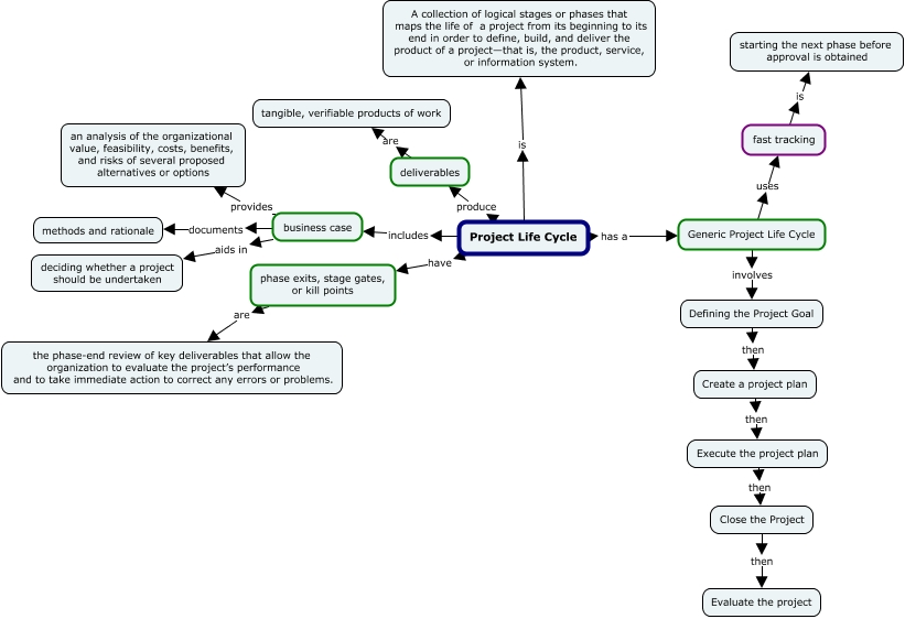
This Concept Map, created with IHMC CmapTools, has information related to: Project Life Cycle-- Midterm, Generic Project Life Cycle uses fast tracking, Project Life Cycle includes business case, business case aids in deciding whether a project should be undertaken, Project Life Cycle have phase exits, stage gates, or kill points, Project Life Cycle has a Generic Project Life Cycle, deliverables are tangible, verifiable products of work, business case documents methods and rationale, fast tracking is starting the next phase before approval is obtained, business case provides an analysis of the organizational value, feasibility, costs, benefits, and risks of several proposed alternatives or options, Project Life Cycle is A collection of logical stages or phases that maps the life of a project from its beginning to its end in order to define, build, and deliver the product of a project—that is, the product, service, or information system., Project Life Cycle produce deliverables, Generic Project Life Cycle involves Defining the Project Goal, Create a project plan then Execute the project plan, Execute the project plan then Close the Project, phase exits, stage gates, or kill points are the phase-end review of key deliverables that allow the organization to evaluate the project’s performance and to take immediate action to correct any errors or problems., Defining the Project Goal then Create a project plan, Close the Project then Evaluate the project