WARNING:
JavaScript is turned OFF. None of the links on this concept map will
work until it is reactivated.
If you need help turning JavaScript On, click here.
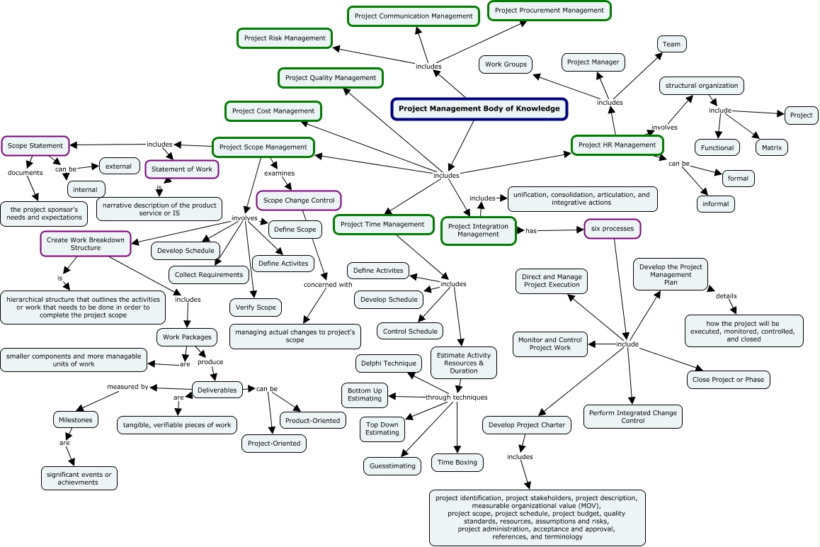
This Concept Map, created with IHMC CmapTools, has information related to: Project Mgt Body of Knowledge-- Midterm, Estimate Activity Resources & Duration through techniques Top Down Estimating, Create Work Breakdown Structure is hierarchical structure that outlines the activities or work that needs to be done in order to complete the project scope, Deliverables measured by Milestones, six processes include Monitor and Control Project Work, Estimate Activity Resources & Duration through techniques Delphi Technique, Scope Statement documents the project sponsor's needs and expectations, Develop Project Charter includes project identification, project stakeholders, project description, measurable organizational value (MOV), project scope, project schedule, project budget, quality standards, resources, assumptions and risks, project administration, acceptance and approval, references, and terminology, Estimate Activity Resources & Duration through techniques Guesstimating, Scope Change Control concerned with managing actual changes to project's scope, Deliverables can be Product-Oriented, structural organization include Project, Project Time Management includes Develop Schedule, Scope Statement can be external, Project HR Management can be informal, Project Management Body of Knowledge includes Project Cost Management, Project Scope Management involves Develop Schedule, Project Scope Management involves Collect Requirements, Work Packages produce Deliverables, Project Scope Management examines Scope Change Control, six processes include Close Project or Phase