WARNING:
JavaScript is turned OFF. None of the links on this concept map will
work until it is reactivated.
If you need help turning JavaScript On, click here.
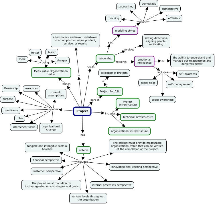
This Concept Map, created with IHMC CmapTools, has information related to: Project-- Midterm, leadership has modeling styles, Project brings Measurable Organizational Value, Measurable Organizational Value by doing Better, modeling styles incude pacesetting, Project includes interdepent tasks, Project Portfolio is collection of projects, emotional intelligence includes social skills, Project includes technical infrastructure, Measurable Organizational Value by doing cheaper, criteria includes tangible and intangible costs & benefits, criteria includes customer perspective, leadership requires emotional intelligence, Measurable Organizational Value by doing more, Project includes purpose, criteria includes financial perspective, emotional intelligence includes social awareness, emotional intelligence includes self-management, criteria includes The project must provide measurable organizational value that can be verified at the completion of the project., Project includes resources, emotional intelligence includes self-awarness