WARNING:
JavaScript is turned OFF. None of the links on this concept map will
work until it is reactivated.
If you need help turning JavaScript On, click here.
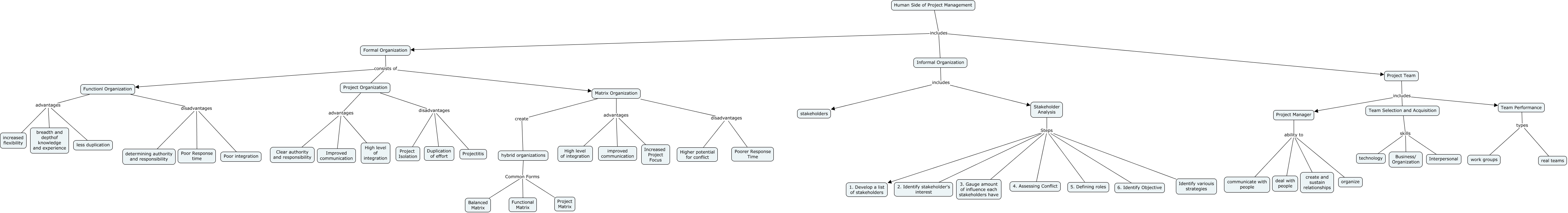
This Concept Map, created with IHMC CmapTools, has information related to: Chapter 4, Matrix Organization disadvantages Poorer Response Time, Stakeholder Analysis Steps 6. Identify Objective, Human Side of Project Management includes Informal Organization, Project Manager ability to deal with people, Project Organization disadvantages Duplication of effort, Project Team includes Team Performance, Formal Organization consists of Functionl Organization, Functionl Organization advantages breadth and depthof knowledge and experience, Matrix Organization advantages High level of integration, Team Selection and Acquisition skills Business/ Organization, Informal Organization includes Stakeholder Analysis, hybrid organizations Common Forms Functional Matrix, Matrix Organization create hybrid organizations, Human Side of Project Management includes Formal Organization, Project Team includes Team Selection and Acquisition, Team Selection and Acquisition skills technology, Project Team includes Project Manager, Functionl Organization disadvantages Poor Response time, Human Side of Project Management includes Project Team, Project Manager ability to communicate with people