WARNING:
JavaScript is turned OFF. None of the links on this concept map will
work until it is reactivated.
If you need help turning JavaScript On, click here.
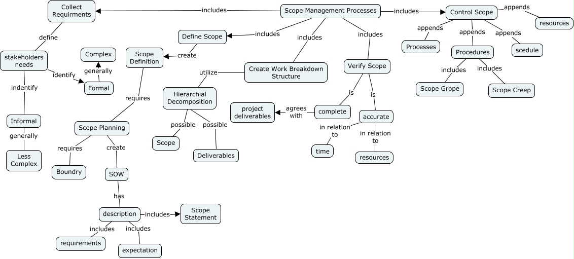
This Concept Map, created with IHMC CmapTools, has information related to: Chapter 5, Verify Scope is accurate, Control Scope appends scedule, Scope Planning create SOW, Scope Planning requires Boundry, description includes Scope Statement, Scope Management Processes includes Control Scope, Scope Management Processes includes Collect Requirments, Define Scope create Scope Definition, Procedures includes Scope Grope, Procedures includes Scope Creep, Verify Scope is complete, accurate in relation to time, Scope Definition requires Scope Planning, Control Scope appends resources, stakeholders needs identify Formal, Create Work Breakdown Structure utilize Hierarchial Decomposition, Hierarchial Decomposition possible Scope, accurate in relation to resources, Control Scope appends Processes, Formal generally Complex