WARNING:
JavaScript is turned OFF. None of the links on this concept map will
work until it is reactivated.
If you need help turning JavaScript On, click here.
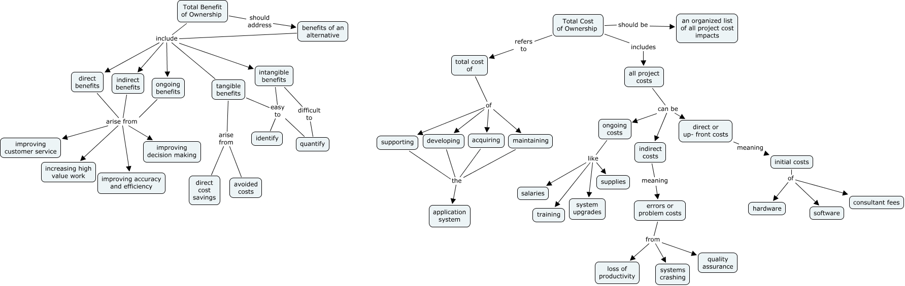
This Concept Map, created with IHMC CmapTools, has information related to: TBO and TCO, all project costs can be ongoing costs, initial costs of consultant fees, Total Benefit of Ownership should address benefits of an alternative, total cost of of acquiring, Total Benefit of Ownership include tangible benefits, tangible benefits arise from direct cost savings, errors or problem costs from systems crashing, tangible benefits easy to quantify, direct benefits arise from improving decision making, ongoing costs like supplies, direct benefits arise from improving customer service, all project costs can be direct or up- front costs, benefits of an alternative include direct benefits, Total Cost of Ownership includes all project costs, indirect benefits arise from improving accuracy and efficiency, direct benefits arise from increasing high value work, tangible benefits easy to identify, Total Cost of Ownership refers to total cost of, indirect benefits arise from improving customer service, Total Benefit of Ownership include intangible benefits