WARNING:
JavaScript is turned OFF. None of the links on this concept map will
work until it is reactivated.
If you need help turning JavaScript On, click here.
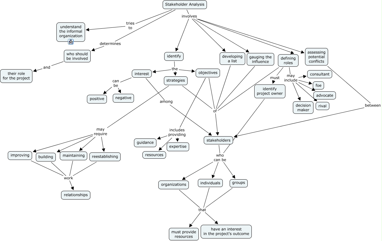
This Concept Map, created with IHMC CmapTools, has information related to: Stakeholder Analysis, who should be involved and their role for the project, organizations that have an interest in the project's outcome, defining roles may include foe, identify project owner who can be individuals, individuals that have an interest in the project's outcome, interest can be positive, strategies of stakeholders, Stakeholder Analysis involves developing a list, defining roles may include advocate, stakeholders who can be individuals, gauging the influence of stakeholders, identify the objectives, defining roles may include consultant, defining roles may include decision maker, interest can be negative, strategies may require building, groups that have an interest in the project's outcome, identify project owner who can be organizations, developing a list of stakeholders, objectives includes providing expertise