WARNING:
JavaScript is turned OFF. None of the links on this concept map will
work until it is reactivated.
If you need help turning JavaScript On, click here.
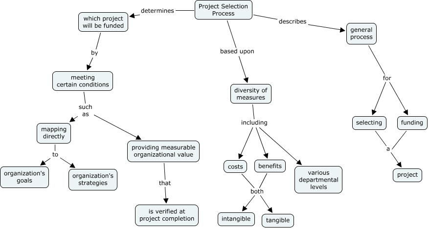
This Concept Map, created with IHMC CmapTools, has information related to: Project Selection Process, mapping directly to organization's strategies, meeting certain conditions such as providing measurable organizational value, funding a project, which project will be funded by meeting certain conditions, diversity of measures including benefits, mapping directly to organization's goals, diversity of measures including costs, meeting certain conditions such as mapping directly, benefits both intangible, benefits both tangible, Project Selection Process based upon diversity of measures, Project Selection Process determines which project will be funded, diversity of measures including various departmental levels, general process for funding, costs both intangible, selecting a project, Project Selection Process describes general process, costs both tangible, general process for selecting, providing measurable organizational value that is verified at project completion