WARNING:
JavaScript is turned OFF. None of the links on this concept map will
work until it is reactivated.
If you need help turning JavaScript On, click here.
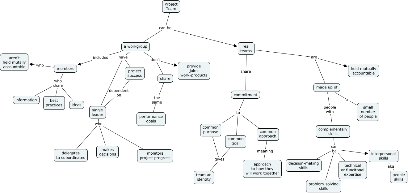
This Concept Map, created with IHMC CmapTools, has information related to: Team vs Work Group, a workgroup have single leader, members who aren't held mutally accountable, complementary skills can be decision-making skills, a workgroup have project success, commitment to common approach, complementary skills can be problem-solving skills, a workgroup includes members, common purpose gives team an identity, share the same performance goals, members who share information, commitment to common goal, interpersonal skills aka people skills, real teams are made up of, Project Team can be real teams, real teams are held mutually accountable, complementary skills can be technical or funcitonal expertise, project success dependent on single leader, Project Team can be a workgroup, commitment to common purpose, single leader who monitors project progress