WARNING:
JavaScript is turned OFF. None of the links on this concept map will
work until it is reactivated.
If you need help turning JavaScript On, click here.
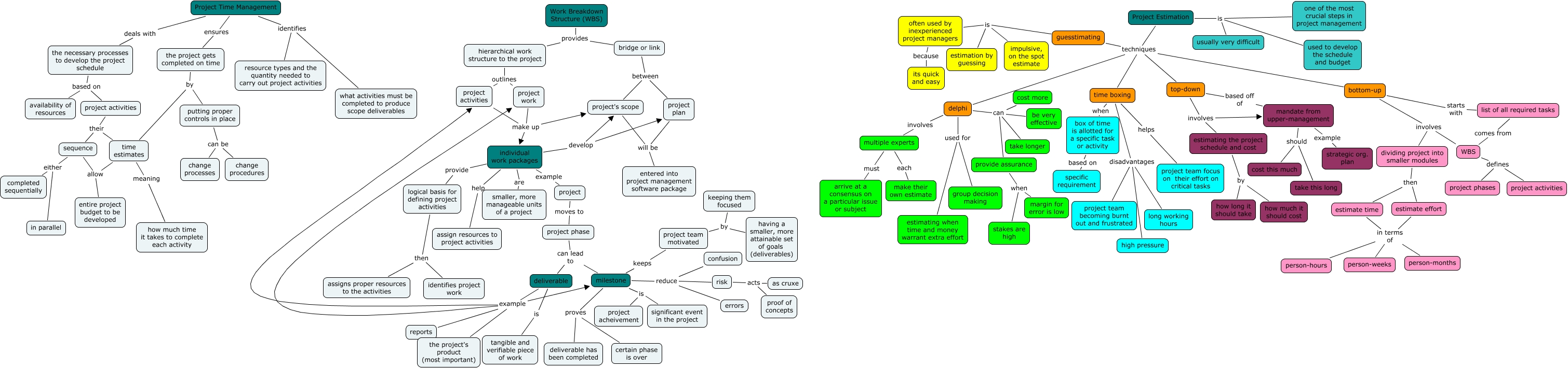
This Concept Map, created with IHMC CmapTools, has information related to: ch. 6, delphi used for group decision making, top-down involves estimating the project schedule and cost, milestone keeps project team motivated, project's scope will be entered into project management software package, often used by inexperienced project managers because its quick and easy, project phase can lead to deliverable, bridge or link between project plan, deliverable example project work, Project Time Management deals with the necessary processes to develop the project schedule, project work make up individual work packages, estimating the project schedule and cost by how much it should cost, delphi can provide assurance, the necessary processes to develop the project schedule based on project activities, project phase can lead to milestone, provide assurance when margin for error is low, mandate from upper-management example strategic org. plan, bottom-up starts with list of all required tasks, delphi used for estimating when time and money warrant extra effort, milestone reduce errors, estimate time in terms of person-weeks