WARNING:
JavaScript is turned OFF. None of the links on this concept map will
work until it is reactivated.
If you need help turning JavaScript On, click here.
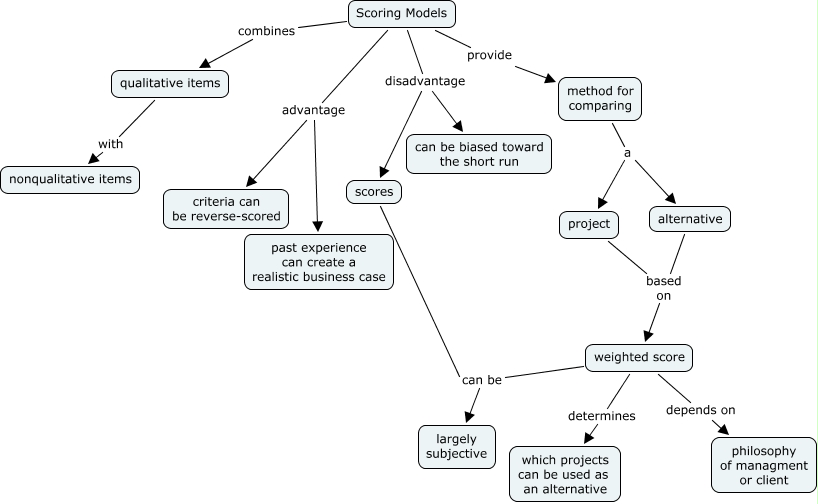
This Concept Map, created with IHMC CmapTools, has information related to: Scoring Models, alternative based on weighted score, method for comparing a project, weighted score depends on philosophy of managment or client, weighted score determines which projects can be used as an alternative, project based on weighted score, Scoring Models provide method for comparing, scores can be largely subjective, method for comparing a alternative, weighted score can be largely subjective, Scoring Models disadvantage can be biased toward the short run, Scoring Models combines qualitative items, Scoring Models disadvantage scores, Scoring Models advantage past experience can create a realistic business case, qualitative items with nonqualitative items, Scoring Models advantage criteria can be reverse-scored