WARNING:
JavaScript is turned OFF. None of the links on this concept map will
work until it is reactivated.
If you need help turning JavaScript On, click here.
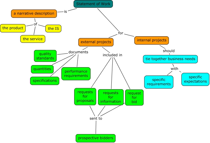
This Concept Map, created with IHMC CmapTools, has information related to: Statement of Work, Statement of Work is a narrative description, a narrative description of the IS, external projects documents quality standards, external projects documents performance requirements, external projects documents specifications, internal projects should tie together business needs, Statement of Work for external projects, external projects included in requests for information, external projects included in requests for proposals, a narrative description of the service, tie together business needs with specific expectations, request for bid sent to prospective bidders, Statement of Work for internal projects, request for bid sent to requests for information, a narrative description of the product, request for bid sent to requests for proposals, external projects included in request for bid, external projects documents quantities, tie together business needs with specific requirements