WARNING:
JavaScript is turned OFF. None of the links on this concept map will
work until it is reactivated.
If you need help turning JavaScript On, click here.
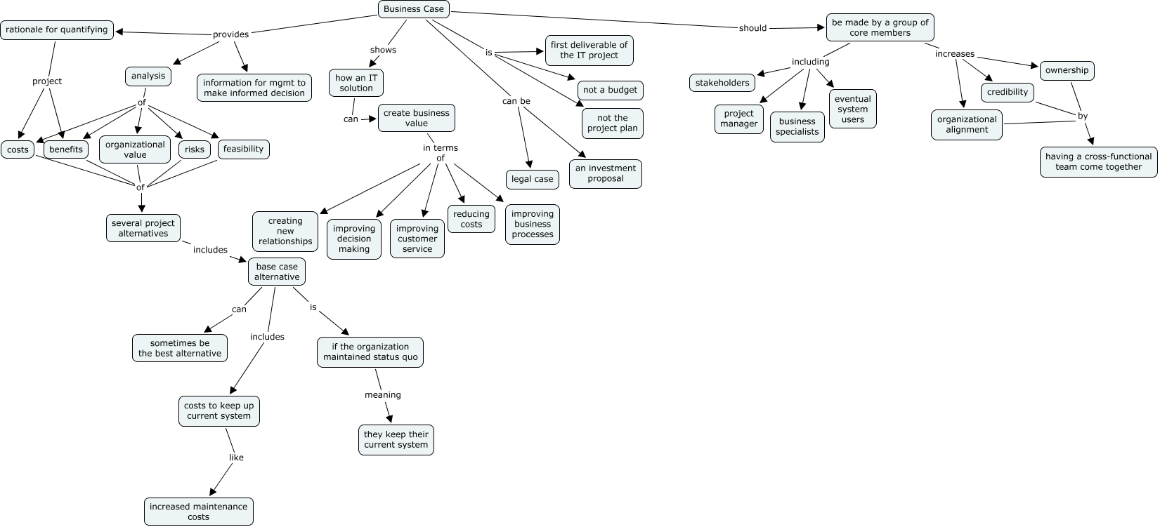
This Concept Map, created with IHMC CmapTools, has information related to: Business Case, be made by a group of core members increases ownership, create business value in terms of reducing costs, be made by a group of core members including eventual system users, Business Case can be legal case, several project alternatives includes base case alternative, Business Case is not a budget, rationale for quantifying project benefits, Business Case can be an investment proposal, analysis of risks, if the organization maintained status quo meaning they keep their current system, credibility by having a cross-functional team come together, be made by a group of core members including project manager, base case alternative can sometimes be the best alternative, Business Case is not the project plan, costs to keep up current system like increased maintenance costs, be made by a group of core members including business specialists, Business Case provides analysis, Business Case is first deliverable of the IT project, analysis of benefits, Business Case provides information for mgmt to make informed decision