WARNING:
JavaScript is turned OFF. None of the links on this concept map will
work until it is reactivated.
If you need help turning JavaScript On, click here.
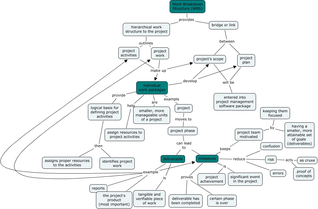
This Concept Map, created with IHMC CmapTools, has information related to: Work Breakdown Structure, milestone reduce errors, logical basis for defining project activities then assigns proper resources to the activities, milestone keeps project team motivated, individual work packages help assign resources to project activities, individual work packages develop project's scope, project team motivated by keeping them focused, project's scope will be entered into project management software package, individual work packages are smaller, more manageable units of a project, milestone is significant event in the project, deliverable is tangible and verifiable piece of work, project work make up project's scope, deliverable example project activities, risk acts proof of concepts, hierarchical work structure to the project outlines project activities, Work Breakdown Structure (WBS) provides hierarchical work structure to the project, project phase can lead to milestone, milestone reduce confusion, project work make up individual work packages, individual work packages develop project plan, individual work packages provide logical basis for defining project activities