WARNING:
JavaScript is turned OFF. None of the links on this concept map will
work until it is reactivated.
If you need help turning JavaScript On, click here.
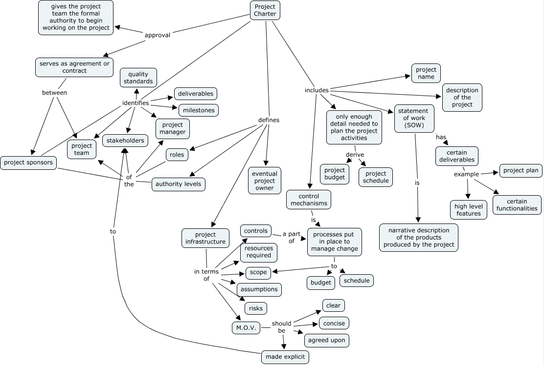
This Concept Map, created with IHMC CmapTools, has information related to: Project Charter, certain deliverables example project plan, Project Charter includes statement of work (SOW), project infrastructure in terms of scope, Project Charter identifies project team, serves as agreement or contract between project sponsors, project infrastructure in terms of assumptions, project infrastructure in terms of risks, project sponsors identifies project team, processes put in place to manage change to scope, Project Charter includes description of the project, M.O.V. should be clear, made explicit to stakeholders, roles of the stakeholders, project sponsors of the project manager, only enough detail needed to plan the project activities derive project schedule, controls a part of processes put in place to manage change, project infrastructure in terms of M.O.V., roles of the project manager, project sponsors identifies milestones, project sponsors of the project team