WARNING:
JavaScript is turned OFF. None of the links on this concept map will
work until it is reactivated.
If you need help turning JavaScript On, click here.
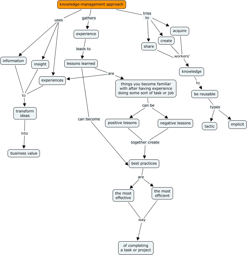
This Concept Map, created with IHMC CmapTools, has information related to: Knowledge Management Approach, acquire workers' knowledge, things you become familiar with after having experience doing some sort of task or job can be negative lessons, lessons learned can become best practices, insight to transform ideas, be reusable types implicit, create workers' knowledge, knowledge-management approach uses insight, experiences to transform ideas, knowledge to be reusable, be reusable types tactic, experience leads to lessons learned, knowledge-management approach uses information, positive lessons together create best practices, the most effective way of completing a task or project, things you become familiar with after having experience doing some sort of task or job can be positive lessons, knowledge-management approach tries to share, knowledge-management approach gathers experience, knowledge-management approach uses experiences, lessons learned are things you become familiar with after having experience doing some sort of task or job, lessons learned are experiences