WARNING:
JavaScript is turned OFF. None of the links on this concept map will
work until it is reactivated.
If you need help turning JavaScript On, click here.
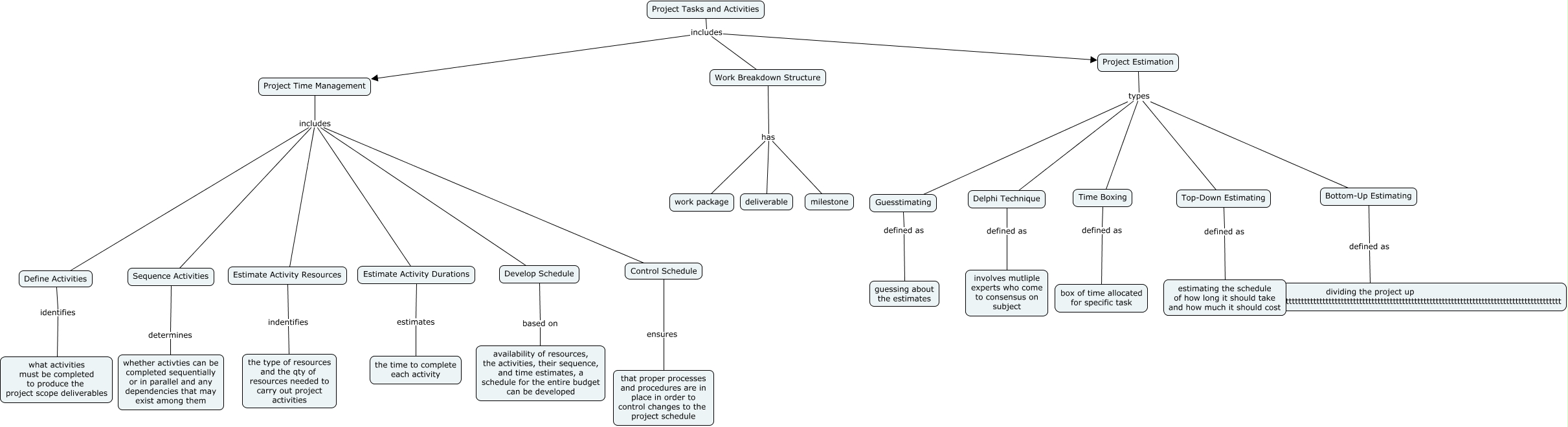
This Concept Map, created with IHMC CmapTools, has information related to: Chapter 6, Time Boxing defined as box of time allocated for specific task, Project Estimation types Guesstimating, Project Time Management includes Sequence Activities, Work Breakdown Structure has milestone, Bottom-Up Estimating defined as dividing the project up to directly estimategtgtttttttttttttttttttttttttttttttttttttttttttttttttttttttttttttttttttttttttttttttttttttttttttttttt, Project Time Management includes Develop Schedule, Work Breakdown Structure has deliverable, Estimate Activity Durations estimates the time to complete each activity, Project Estimation types Top-Down Estimating, Project Time Management includes Estimate Activity Resources, Project Time Management includes Estimate Activity Durations, Work Breakdown Structure has work package, Control Schedule ensures that proper processes and procedures are in place in order to control changes to the project schedule, Project Estimation types Time Boxing, Develop Schedule based on availability of resources, the activities, their sequence, and time estimates, a schedule for the entire budget can be developed, Top-Down Estimating defined as estimating the schedule of how long it should take and how much it should cost, Define Activities identifies what activities must be completed to produce the project scope deliverables, Project Estimation types Bottom-Up Estimating, Project Tasks and Activities includes Project Estimation, Delphi Technique defined as involves mutliple experts who come to consensus on subject