WARNING:
JavaScript is turned OFF. None of the links on this concept map will
work until it is reactivated.
If you need help turning JavaScript On, click here.
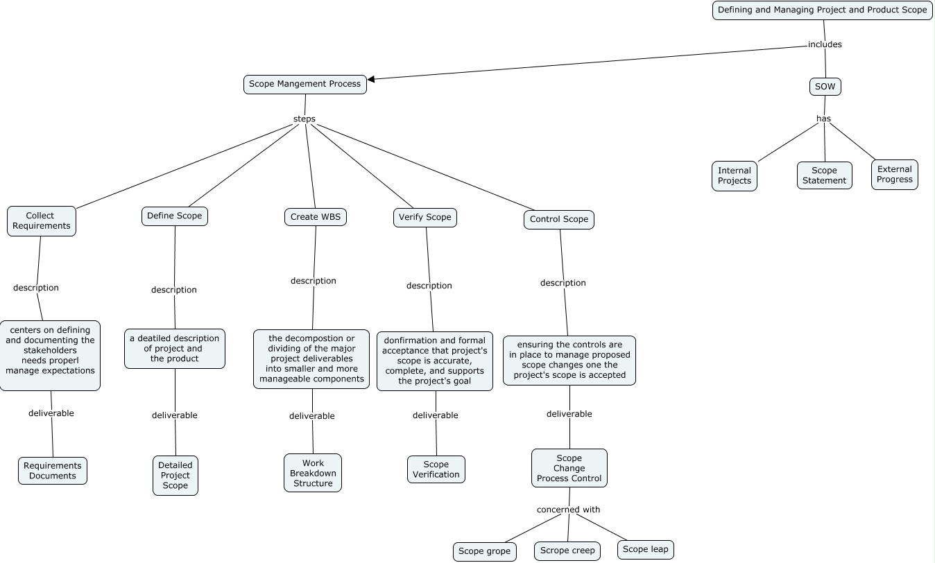
This Concept Map, created with IHMC CmapTools, has information related to: Chapter 5, SOW has Internal Projects, a deatiled description of project and the product deliverable Detailed Project Scope, Scope Change Process Control concerned with Scope grope, the decompostion or dividing of the major project deliverables into smaller and more manageable components deliverable Work Breakdown Structure, Scope Mangement Process steps Define Scope, Scope Mangement Process steps Create WBS, Scope Mangement Process steps Collect Requirements, Scope Mangement Process steps Control Scope, Defining and Managing Project and Product Scope includes SOW, ensuring the controls are in place to manage proposed scope changes one the project's scope is accepted deliverable Scope Change Process Control, Scope Change Process Control concerned with Scope leap, Scope Change Process Control concerned with Scrope creep, Collect Requirements description centers on defining and documenting the stakeholders needs properl manage expectations, SOW has External Progress, Control Scope description ensuring the controls are in place to manage proposed scope changes one the project's scope is accepted, Verify Scope description donfirmation and formal acceptance that project's scope is accurate, complete, and supports the project's goal, SOW has Scope Statement, donfirmation and formal acceptance that project's scope is accurate, complete, and supports the project's goal deliverable Scope Verification, Defining and Managing Project and Product Scope includes Scope Mangement Process, Define Scope description a deatiled description of project and the product