WARNING:
JavaScript is turned OFF. None of the links on this concept map will
work until it is reactivated.
If you need help turning JavaScript On, click here.
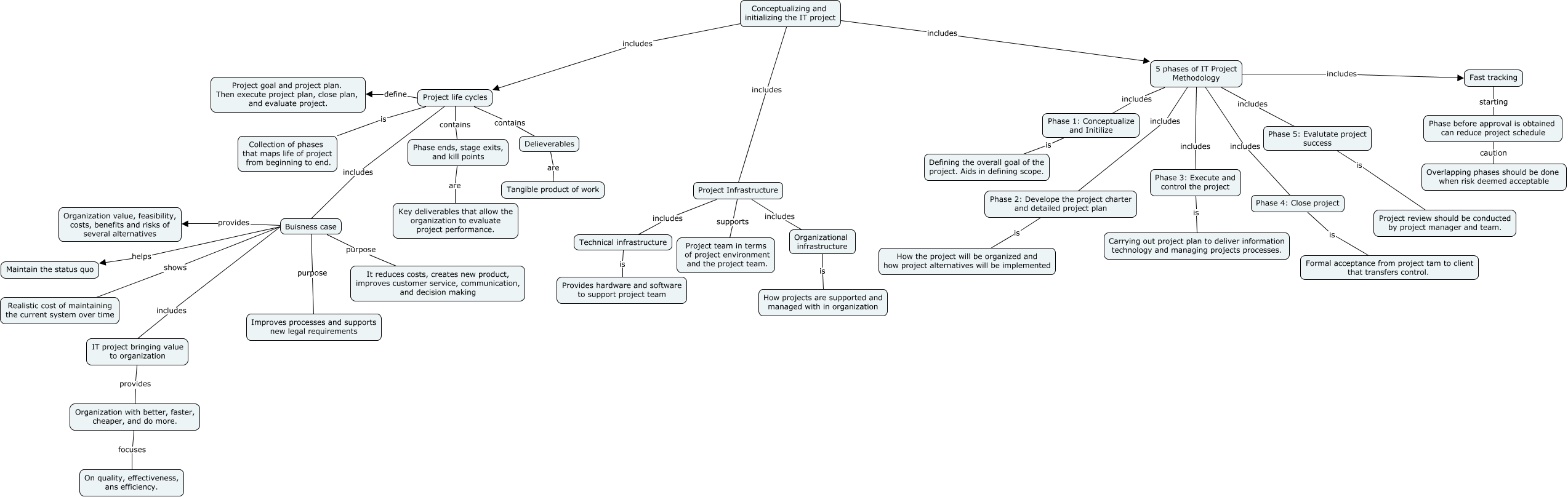
This Concept Map, created with IHMC CmapTools, has information related to: CHAPTER 2 IMPROVED, 5 phases of IT Project Methodology includes Phase 2: Develope the project charter and detailed project plan, 5 phases of IT Project Methodology includes Phase 3: Execute and control the project, Conceptualizing and initializing the IT project includes 5 phases of IT Project Methodology, Project life cycles contains Delieverables, Technical infrastructure is Provides hardware and software to support project team, Project Infrastructure includes Technical infrastructure, Project life cycles contains Phase ends, stage exits, and kill points, Phase ends, stage exits, and kill points are Key deliverables that allow the organization to evaluate project performance., Project life cycles includes Buisness case, Phase 4: Close project is Formal acceptance from project tam to client that transfers control., Phase 5: Evalutate project success is Project review should be conducted by project manager and team., IT project bringing value to organization provides Organization with better, faster, cheaper, and do more., Conceptualizing and initializing the IT project includes Project life cycles, Buisness case purpose Improves processes and supports new legal requirements, Delieverables are Tangible product of work, Buisness case helps Maintain the status quo, 5 phases of IT Project Methodology includes Phase 1: Conceptualize and Initilize, 5 phases of IT Project Methodology includes Phase 4: Close project, Project Infrastructure supports Project team in terms of project environment and the project team., Buisness case purpose It reduces costs, creates new product, improves customer service, communication, and decision making