WARNING:
JavaScript is turned OFF. None of the links on this concept map will
work until it is reactivated.
If you need help turning JavaScript On, click here.
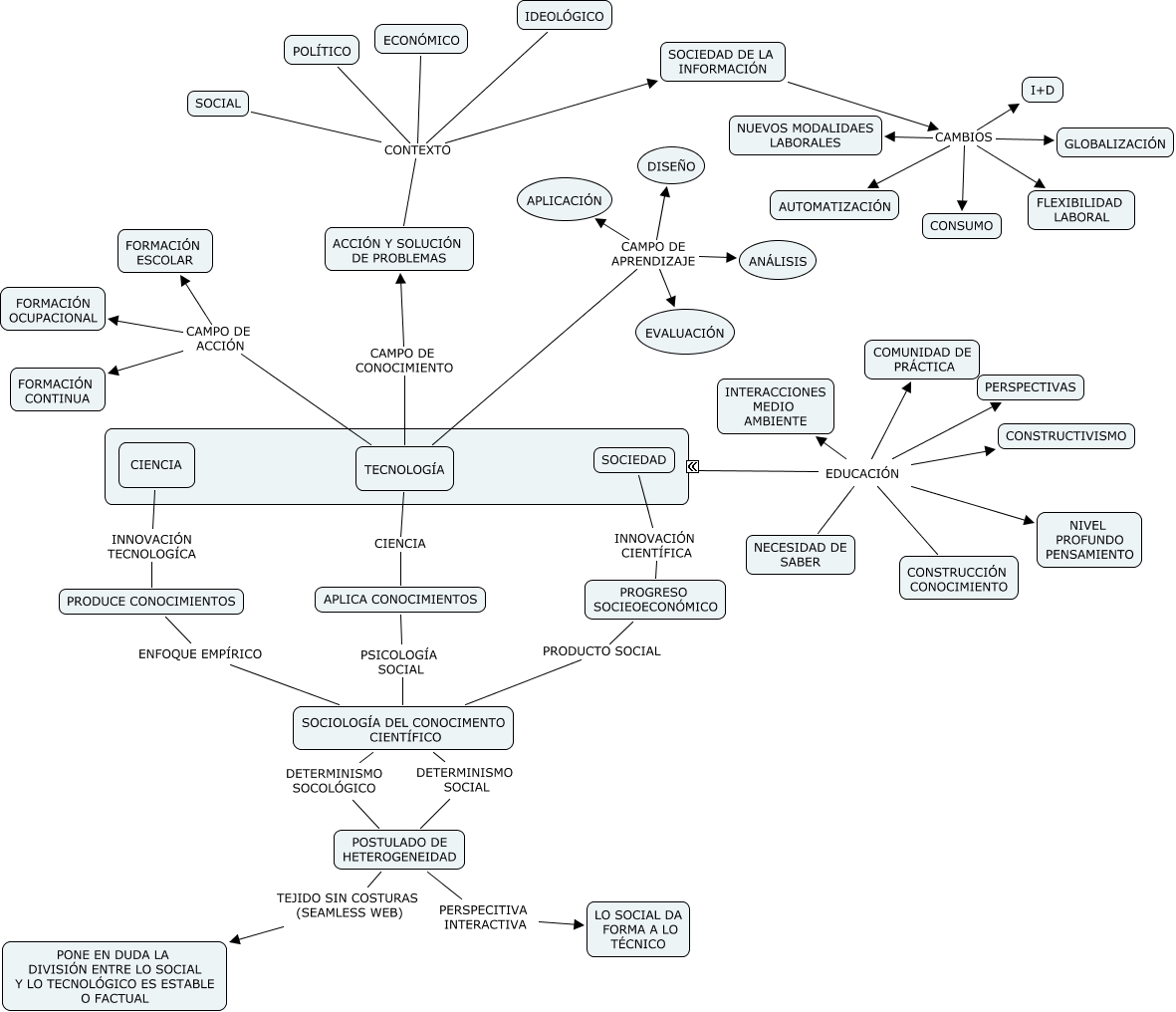
Este Cmap, tiene información relacionada con: LAGO_CERZON_ CMAP3_PEC2, SOCIEDAD DE LA INFORMACIÓN CAMBIOS NUEVOS MODALIDAES LABORALES, TECNOLOGÍA CAMPO DE ACCIÓN FORMACIÓN ESCOLAR, CIENCIA TECNOLOGIA Y SOCIEDAD SON UN TODO EDUCACIÓN CONSTRUCTIVISMO, CIENCIA TECNOLOGIA Y SOCIEDAD SON UN TODO EDUCACIÓN PERSPECTIVAS, PRODUCE CONOCIMIENTOS ENFOQUE EMPÍRICO SOCIOLOGÍA DEL CONOCIMENTO CIENTÍFICO, ACCIÓN Y SOLUCIÓN DE PROBLEMAS CONTEXTO SOCIAL, POSTULADO DE HETEROGENEIDAD TEJIDO SIN COSTURAS (SEAMLESS WEB) PONE EN DUDA LA DIVISIÓN ENTRE LO SOCIAL Y LO TECNOLÓGICO ES ESTABLE O FACTUAL, SOCIEDAD DE LA INFORMACIÓN CAMBIOS FLEXIBILIDAD LABORAL, TECNOLOGÍA CAMPO DE CONOCIMIENTO ACCIÓN Y SOLUCIÓN DE PROBLEMAS, TECNOLOGÍA CAMPO DE ACCIÓN FORMACIÓN OCUPACIONAL, IDEOLÓGICO CONTEXTO SOCIEDAD DE LA INFORMACIÓN, ACCIÓN Y SOLUCIÓN DE PROBLEMAS CONTEXTO POLÍTICO, TECNOLOGÍA CAMPO DE APRENDIZAJE EVALUACIÓN, CIENCIA TECNOLOGIA Y SOCIEDAD SON UN TODO EDUCACIÓN NIVEL PROFUNDO PENSAMIENTO, SOCIOLOGÍA DEL CONOCIMENTO CIENTÍFICO DETERMINISMO SOCOLÓGICO ????, IDEOLÓGICO CONTEXTO SOCIAL, TECNOLOGÍA CAMPO DE APRENDIZAJE APLICACIÓN, ACCIÓN Y SOLUCIÓN DE PROBLEMAS CONTEXTO SOCIEDAD DE LA INFORMACIÓN, IDEOLÓGICO CONTEXTO POLÍTICO, IDEOLÓGICO CONTEXTO ECONÓMICO