WARNING:
JavaScript is turned OFF. None of the links on this concept map will
work until it is reactivated.
If you need help turning JavaScript On, click here.
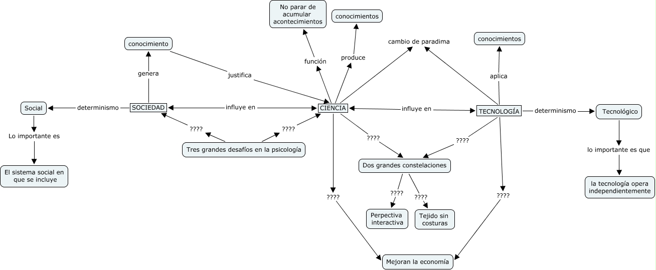
Este Cmap, tiene información relacionada con: Mapa1, Tres grandes desafíos en la psicología ???? CIENCIA, Dos grandes constelaciones ???? Tejido sin costuras, Dos grandes constelaciones ???? Perpectiva interactiva, SOCIEDAD genera conocimiento, conocimiento justifica CIENCIA, Social Lo importante es El sistema social en que se incluye, CIENCIA función No parar de acumular acontecimientos, SOCIEDAD determinismo Social, TECNOLOGÍA determinismo Tecnológico, CIENCIA produce conocimientos, CIENCIA ???? Dos grandes constelaciones, CIENCIA ???? Mejoran la economía, Tecnológico lo importante es que la tecnología opera independientemente, TECNOLOGÍA aplica conocimientos, TECNOLOGÍA ???? Mejoran la economía, Tres grandes desafíos en la psicología ???? SOCIEDAD