WARNING:
JavaScript is turned OFF. None of the links on this concept map will
work until it is reactivated.
If you need help turning JavaScript On, click here.
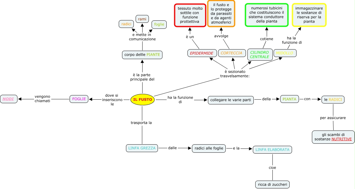
Questa Cmap, creata con IHMC CmapTools, contiene informazioni relative a: il FUSTO, LINFA GREZZA dalle radici alle foglie, CORTECCIA avvolge il fusto e lo protegge da parassiti e da agenti atmosferici, IL FUSTO è la parte principale del corpo dellle PIANTE, EPIDERMIDE è un tessuto molto sottile con funzione prottettiva, IL FUSTO dove si inseriscono le FOGLIE, IL FUSTO è sezionato trasvelsamente: CILINDRO CENTRALE, MIDOLLO ha la funzione di immagazzinare le sostanze di riserva per la pianta, IL FUSTO è sezionato trasvelsamente: CORTECCIA, corpo dellle PIANTE e mette in comunicazione radici, IL FUSTO è sezionato trasvelsamente: MIDOLLO, IL FUSTO è sezionato trasvelsamente: EPIDERMIDE, corpo dellle PIANTE e mette in comunicazione rami, FOGLIE vengono chiamati NODI, collegare le varie parti della PIANTA, PIANTA con le RADICI, corpo dellle PIANTE e mette in comunicazione foglie, IL FUSTO trasporta la LINFA GREZZA, LINFA ELABORATA cioe ricca di zuccheri, le RADICI per assicurare gli scambi di sostanze NUTRITIVE, IL FUSTO ha la funzione di collegare le varie parti