WARNING:
JavaScript is turned OFF. None of the links on this concept map will
work until it is reactivated.
If you need help turning JavaScript On, click here.
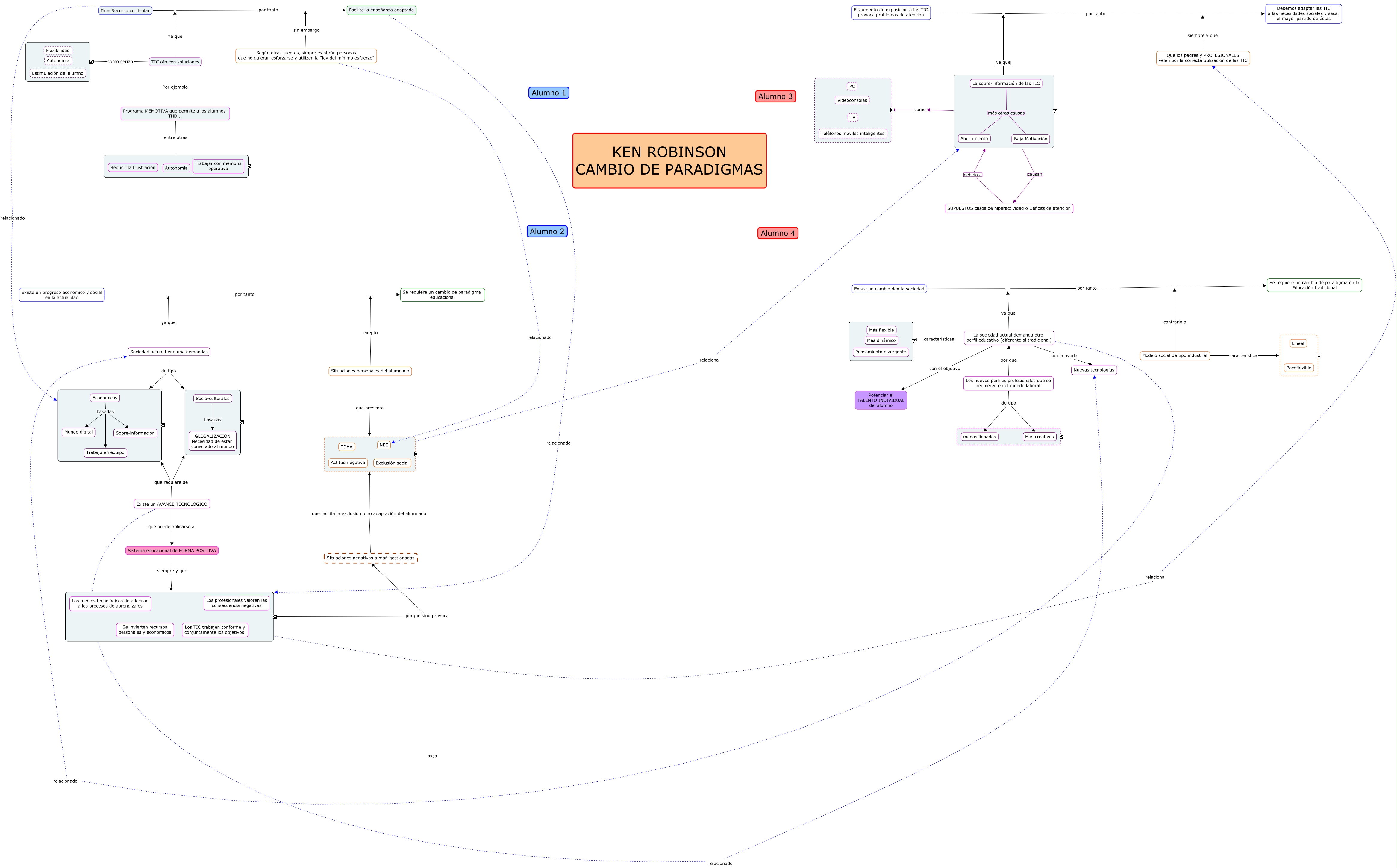
Aquest mapa conceptual conté informació relacionada amb: Extremera_Romero_Julian_cmap recuperacion, Existe un AVANCE TECNOLÓGICO que requiere de ????, La sobre-información de las TIC más otras causas Aburrimiento, Sociedad actual tiene una demandas de tipo ????, TIC ofrecen soluciones Ya que, ???? como ????, Situaciones personales del alumnado exepto, Los nuevos perfiles profesionales que se requieren en el mundo laboral de tipo Más creativos, La sociedad actual demanda otro perfil educativo (diferente al tradicional) con el objetivo Potenciar el TALENTO INDIVIDUAL del alumno, Modelo social de tipo industrial caracteristica ????, Economicas basadas Trabajo en equipo, La sociedad actual demanda otro perfil educativo (diferente al tradicional) ???? Sociedad actual tiene una demandas, La sociedad actual demanda otro perfil educativo (diferente al tradicional) características ????, Economicas basadas Mundo digital, ???? relaciona ????, Que los padres y PROFESIONALES velen por la correcta utilización de las TIC siempre y que, La sociedad actual demanda otro perfil educativo (diferente al tradicional) ya que, La sociedad actual demanda otro perfil educativo (diferente al tradicional) con la ayuda Nuevas tecnologías, Sociedad actual tiene una demandas ya que, ???? ya que, ???? relaciona Que los padres y PROFESIONALES velen por la correcta utilización de las TIC