WARNING:
JavaScript is turned OFF. None of the links on this concept map will
work until it is reactivated.
If you need help turning JavaScript On, click here.
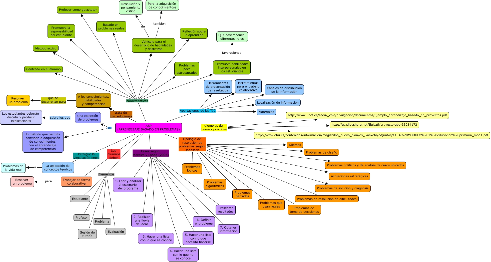
Este Cmap, tiene información relacionada con: ABP_Laka_Lago, ABP (APRENDIZAJE BASADO EN PROBLEMAS) ejemplos de buenas prácticas http://www.upct.es/seeu/_coie/divulgacion/documentos/Ejemplo_aprendizaje_basado_en_proyectos.pdf, ABP (APRENDIZAJE BASADO EN PROBLEMAS) Persigue la vinculación entre La aplicación de conceptos teóricos, A los conocimientos, habilidades y competencias que se desarrollan para Resolver un problema, ABP (APRENDIZAJE BASADO EN PROBLEMAS) es Una colección de problemas, Vehículo para el desarrollo de habilidades y destrezas también Para la adquisición de conocimientoss, ABP (APRENDIZAJE BASADO EN PROBLEMAS) características Problemas poco estructurados, ABP (APRENDIZAJE BASADO EN PROBLEMAS) Tipología de resolución de problemas según Jonassen Actuaciones estratégicas, ABP (APRENDIZAJE BASADO EN PROBLEMAS) Aportaciones de las TIC Herramientas de presentación de resultados, ABP (APRENDIZAJE BASADO EN PROBLEMAS) Fases según Morales y Landa (2004) 3. Hacer una lista con lo que se conoce, ABP (APRENDIZAJE BASADO EN PROBLEMAS) Elementos Problema, ABP (APRENDIZAJE BASADO EN PROBLEMAS) características Reflexión sobre lo aprendido, ABP (APRENDIZAJE BASADO EN PROBLEMAS) Aportaciones de las TIC Materiales, ABP (APRENDIZAJE BASADO EN PROBLEMAS) Fases según Morales y Landa (2004) 1. Leer y analizar el escenario del programa, ABP (APRENDIZAJE BASADO EN PROBLEMAS) Elementos Profesor, ABP (APRENDIZAJE BASADO EN PROBLEMAS) Fases según Morales y Landa (2004) Presentar resultados, ABP (APRENDIZAJE BASADO EN PROBLEMAS) trata de dar soluciones A los conocimientos, habilidades y competencias, ABP (APRENDIZAJE BASADO EN PROBLEMAS) Elementos Sesión de tutoría, Promueve habilidades interpersonales en los estudiantes favoreciendo Que desempeñen diferentes roles, ABP (APRENDIZAJE BASADO EN PROBLEMAS) Aportaciones de las TIC Localización de información, ABP (APRENDIZAJE BASADO EN PROBLEMAS) características Promueve habilidades interpersonales en los estudiantes