WARNING:
JavaScript is turned OFF. None of the links on this concept map will
work until it is reactivated.
If you need help turning JavaScript On, click here.
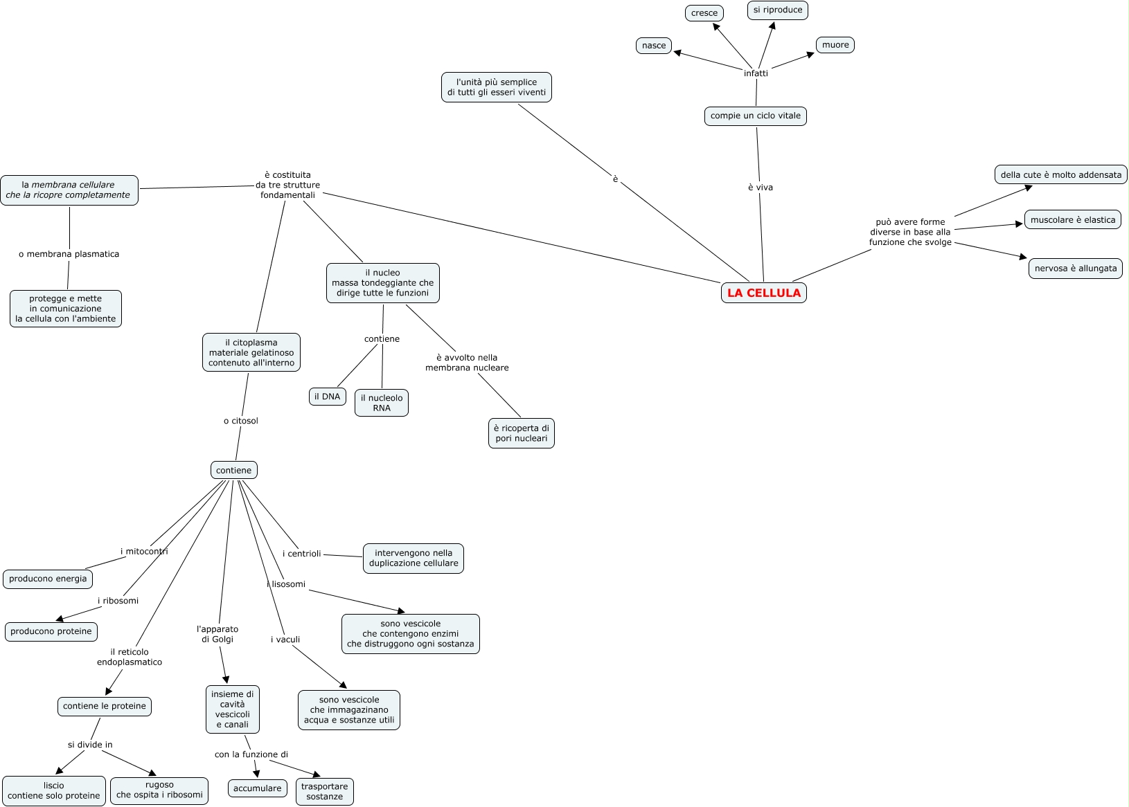
Questa Cmap, creata con IHMC CmapTools, contiene informazioni relative a: LA CELLULA, insieme di cavità vescicoli e canali con la funzione di accumulare, LA CELLULA è l'unità più semplice di tutti gli esseri viventi, contiene il reticolo endoplasmatico contiene le proteine, contiene i centrioli intervengono nella duplicazione cellulare, il nucleo massa tondeggiante che dirige tutte le funzioni è avvolto nella membrana nucleare è ricoperta di pori nucleari, LA CELLULA è costituita da tre strutture fondamentali la membrana cellulare che la ricopre completamente, contiene i vaculi sono vescicole che immagazinano acqua e sostanze utili, contiene l'apparato di Golgi insieme di cavità vescicoli e canali, LA CELLULA può avere forme diverse in base alla funzione che svolge muscolare è elastica, compie un ciclo vitale infatti si riproduce, il citoplasma materiale gelatinoso contenuto all'interno o citosol contiene, LA CELLULA può avere forme diverse in base alla funzione che svolge della cute è molto addensata, contiene le proteine si divide in liscio contiene solo proteine, compie un ciclo vitale infatti nasce, la membrana cellulare che la ricopre completamente o membrana plasmatica protegge e mette in comunicazione la cellula con l'ambiente, contiene i lisosomi sono vescicole che contengono enzimi che distruggono ogni sostanza, il nucleo massa tondeggiante che dirige tutte le funzioni contiene il DNA, LA CELLULA è costituita da tre strutture fondamentali il nucleo massa tondeggiante che dirige tutte le funzioni, contiene le proteine si divide in rugoso che ospita i ribosomi, insieme di cavità vescicoli e canali con la funzione di trasportare sostanze