WARNING:
JavaScript is turned OFF. None of the links on this concept map will
work until it is reactivated.
If you need help turning JavaScript On, click here.
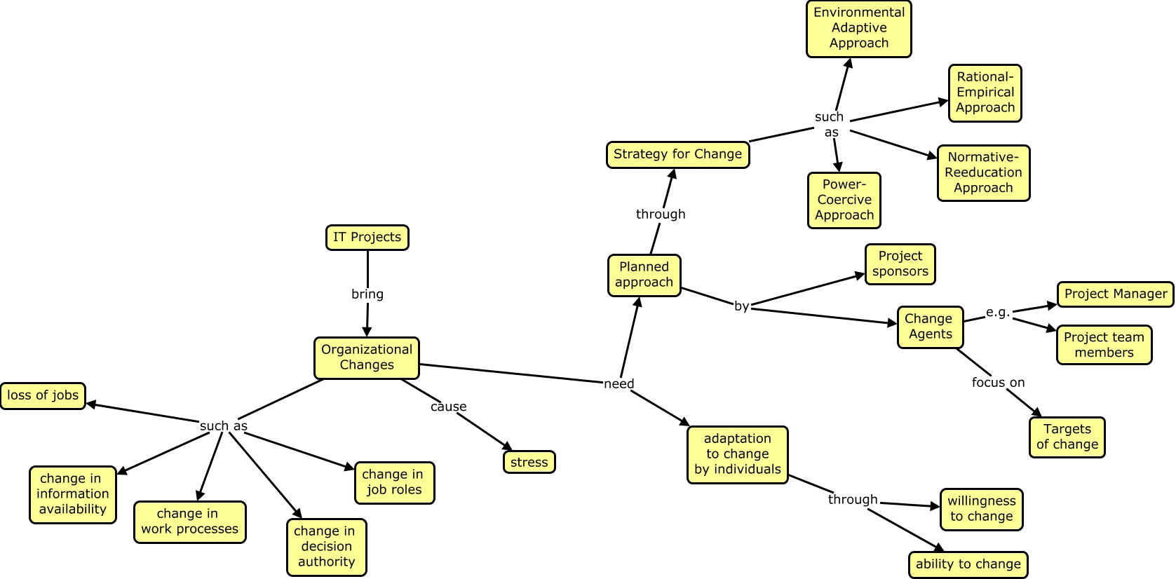
This Concept Map, created with IHMC CmapTools, has information related to: Managing Organizational Change, IT Projects bring Organizational Changes, Strategy for Change such as Power- Coercive Approach, Planned approach by Project sponsors, Organizational Changes such as change in decision authority, Organizational Changes such as change in work processes, Organizational Changes need Planned approach, adaptation to change by individuals through willingness to change, adaptation to change by individuals through ability to change, Change Agents e.g. Project team members, Organizational Changes such as change in job roles, Strategy for Change such as Normative- Reeducation Approach, Planned approach by Change Agents, Strategy for Change such as Rational- Empirical Approach, Organizational Changes need adaptation to change by individuals, Change Agents e.g. Project Manager, Organizational Changes such as change in information availability, Organizational Changes such as loss of jobs, Planned approach through Strategy for Change, Organizational Changes cause stress, Change Agents focus on Targets of change