WARNING:
JavaScript is turned OFF. None of the links on this concept map will
work until it is reactivated.
If you need help turning JavaScript On, click here.
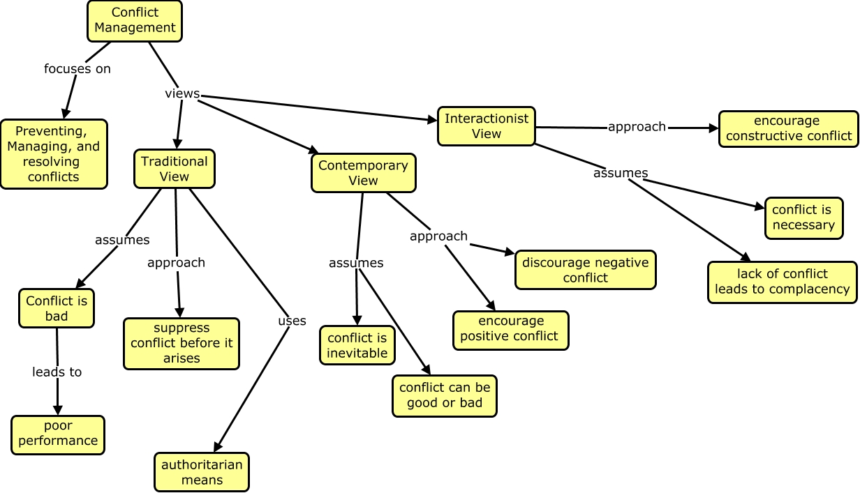
This Concept Map, created with IHMC CmapTools, has information related to: conflict management, Interactionist View approach encourage constructive conflict, Conflict Management views Contemporary View, Conflict Management views Traditional View, Contemporary View approach discourage negative conflict, Contemporary View assumes conflict can be good or bad, Conflict Management focuses on Preventing, Managing, and resolving conflicts, Contemporary View approach encourage positive conflict, Interactionist View assumes conflict is necessary, Traditional View assumes Conflict is bad, Traditional View uses authoritarian means, Conflict Management views Interactionist View, Conflict is bad leads to poor performance, Contemporary View assumes conflict is inevitable, Traditional View approach suppress conflict before it arises, Interactionist View assumes lack of conflict leads to complacency