WARNING:
JavaScript is turned OFF. None of the links on this concept map will
work until it is reactivated.
If you need help turning JavaScript On, click here.
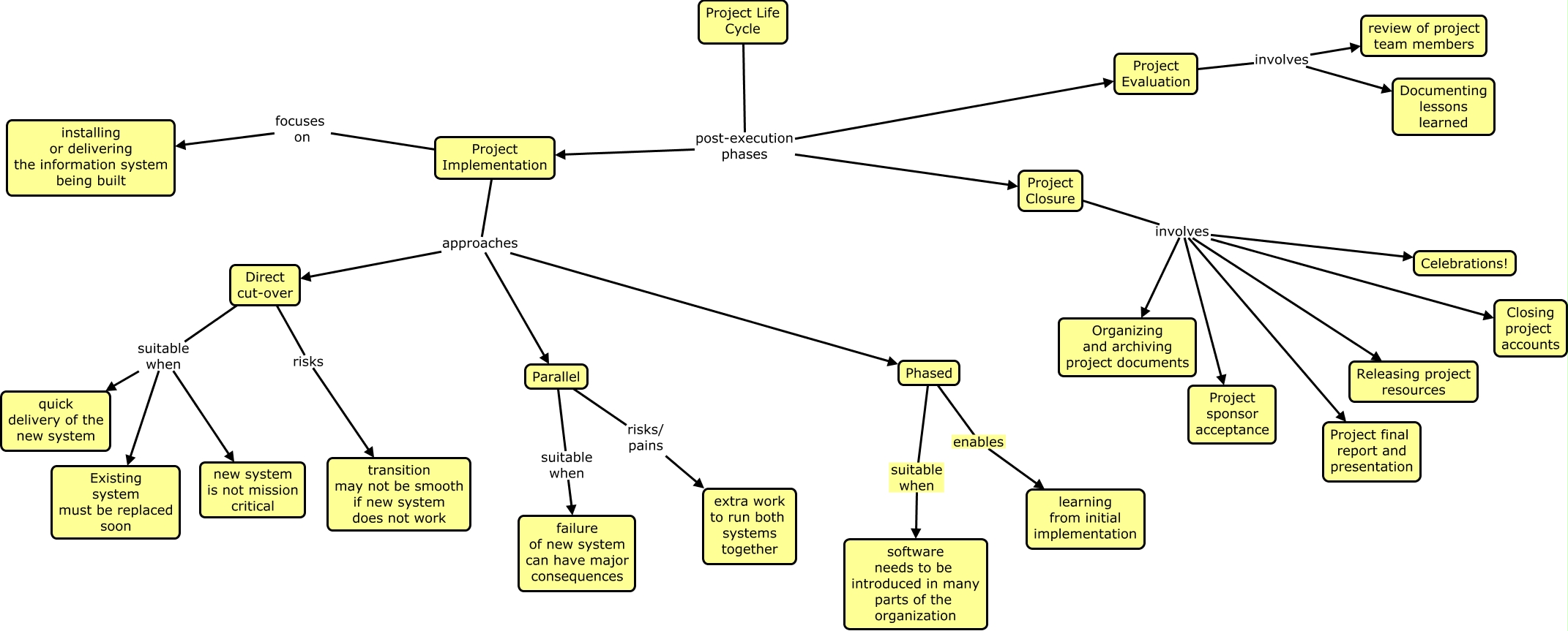
This Concept Map, created with IHMC CmapTools, has information related to: Project Implementation Closure and Evaluation, Project Life Cycle post-execution phases Project Evaluation, Project Implementation approaches Parallel, Phased enables learning from initial implementation, Direct cut-over risks transition may not be smooth if new system does not work, Project Implementation approaches Phased, Project Life Cycle post-execution phases Project Closure, Project Life Cycle post-execution phases Project Implementation, Parallel risks/ pains extra work to run both systems together, Project Evaluation involves review of project team members, Project Closure involves Celebrations!, Project Closure involves Organizing and archiving project documents, Phased suitable when software needs to be introduced in many parts of the organization, Project Closure involves Project final report and presentation, Direct cut-over suitable when new system is not mission critical, Project Implementation approaches Direct cut-over, Direct cut-over suitable when Existing system must be replaced soon, Project Closure involves Project sponsor acceptance, Project Implementation focuses on installing or delivering the information system being built, Direct cut-over suitable when quick delivery of the new system, Project Closure involves Releasing project resources