WARNING:
JavaScript is turned OFF. None of the links on this concept map will
work until it is reactivated.
If you need help turning JavaScript On, click here.
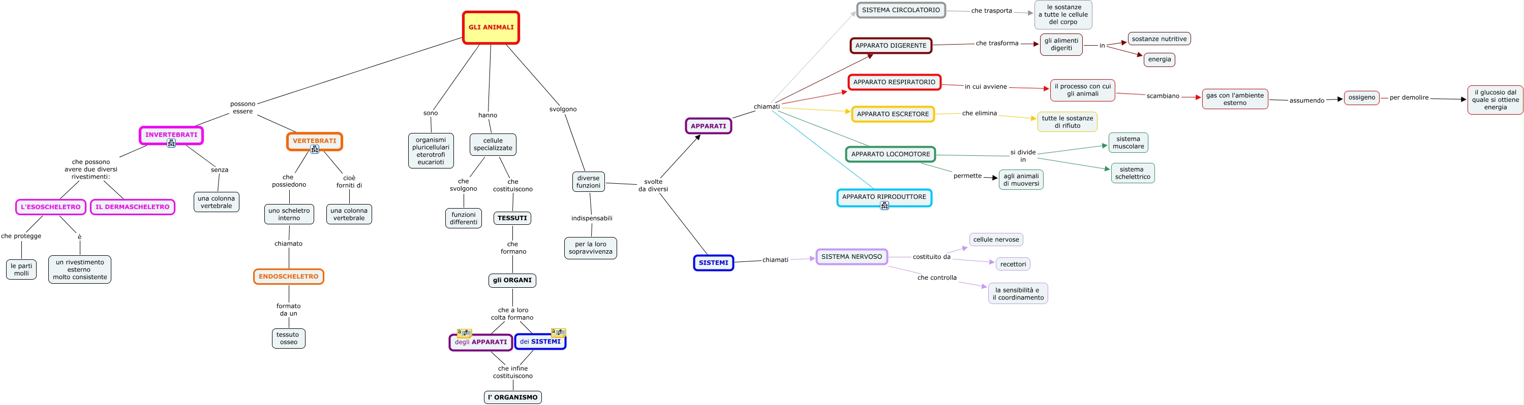
Questa Cmap, creata con IHMC CmapTools, contiene informazioni relative a: gli animali 1, diverse funzioni indispensabili per la loro sopravvivenza, APPARATI chiamati APPARATO RESPIRATORIO, cellule specializzate che svolgono funzioni differenti, diverse funzioni svolte da diversi APPARATI, gli alimenti digeriti in sostanze nutritive, APPARATI chiamati APPARATO DIGERENTE, GLI ANIMALI hanno cellule specializzate, GLI ANIMALI possono essere VERTEBRATI, GLI ANIMALI svolgono diverse funzioni, APPARATO ESCRETORE che elimina tutte le sostanze di rifiuto, diverse funzioni svolte da diversi SISTEMI, APPARATO LOCOMOTORE si divide in sistema schelettrico, SISTEMA NERVOSO costituito da recettori, L'ESOSCHELETRO è un rivestimento esterno molto consistente, GLI ANIMALI possono essere INVERTEBRATI, TESSUTI che formano gli ORGANI, uno scheletro interno chiamato ENDOSCHELETRO, SISTEMA CIRCOLATORIO che trasporta le sostanze a tutte le cellule del corpo, ENDOSCHELETRO formato da un tessuto osseo, gli ORGANI che a loro colta formano degli APPARATI