WARNING:
JavaScript is turned OFF. None of the links on this concept map will
work until it is reactivated.
If you need help turning JavaScript On, click here.
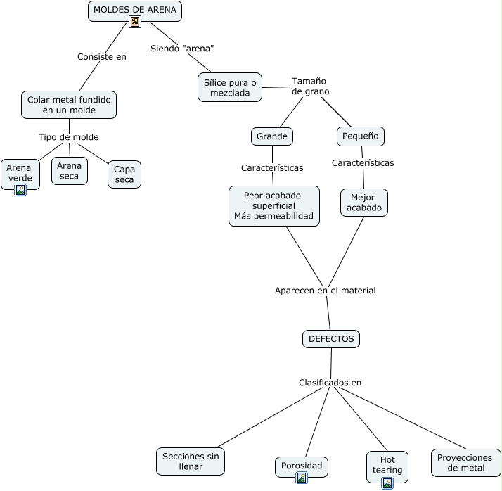
Este Cmap, tiene información relacionada con: LucíaBaenaPozo, Colar metal fundido en un molde Tipo de molde Arena verde, Sílice pura o mezclada Tamaño de grano Pequeño, Grande Características Peor acabado superficial Más permeabilidad, MOLDES DE ARENA Siendo "arena" Sílice pura o mezclada, Sílice pura o mezclada Tamaño de grano Pequeño, DEFECTOS Clasificados en Hot tearing, DEFECTOS Clasificados en Porosidad, MOLDES DE ARENA Consiste en Colar metal fundido en un molde, DEFECTOS Clasificados en Secciones sin llenar, DEFECTOS Aparecen en el material Mejor acabado, Colar metal fundido en un molde Tipo de molde Arena seca, Sílice pura o mezclada Tamaño de grano Grande, Pequeño Características Mejor acabado, DEFECTOS Aparecen en el material Peor acabado superficial Más permeabilidad, DEFECTOS Clasificados en Proyecciones de metal, Colar metal fundido en un molde Tipo de molde Capa seca