WARNING:
JavaScript is turned OFF. None of the links on this concept map will
work until it is reactivated.
If you need help turning JavaScript On, click here.
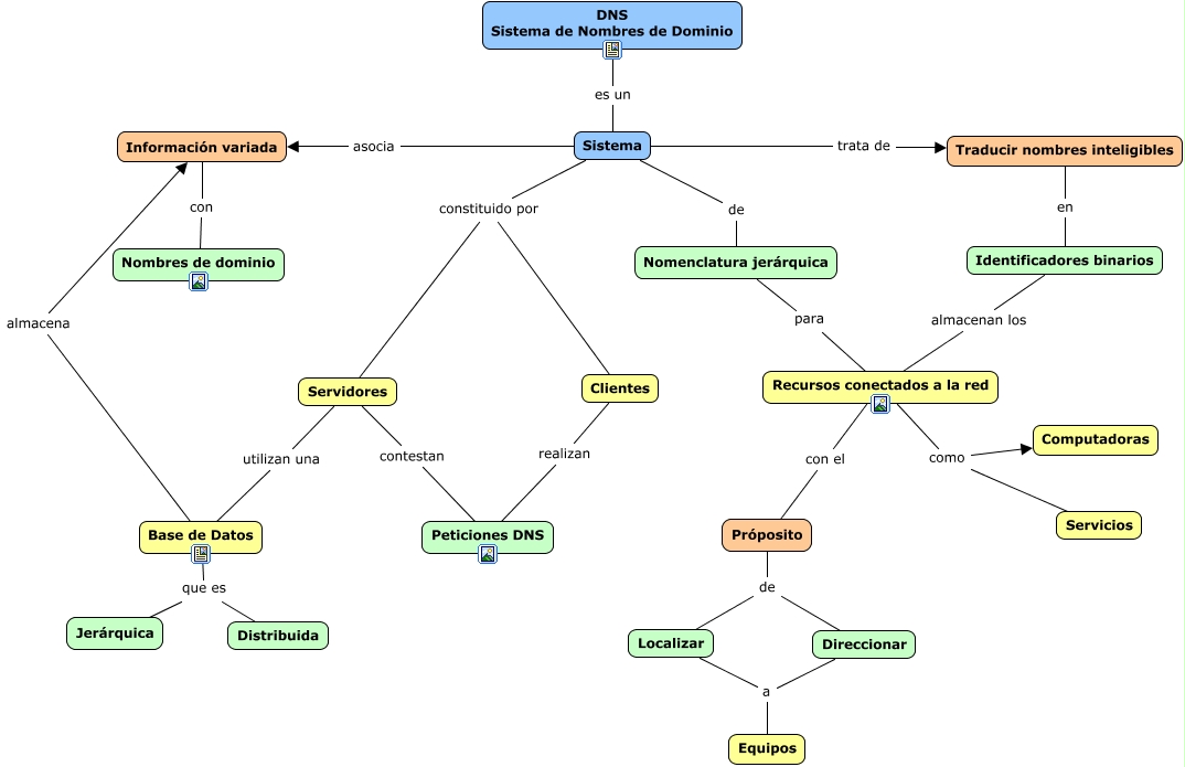
Este Cmap, tiene información relacionada con: DNS, Servidores contestan Peticiones DNS, Direccionar a Equipos, Traducir nombres inteligibles en Identificadores binarios, Recursos conectados a la red como Servicios, Base de Datos que es Distribuida, Información variada con Nombres de dominio, Base de Datos que es Jerárquica, DNS Sistema de Nombres de Dominio es un Sistema, Localizar a Equipos, Recursos conectados a la red con el Próposito, Clientes realizan Peticiones DNS, Servidores utilizan una Base de Datos, Identificadores binarios almacenan los Recursos conectados a la red, Sistema constituido por Clientes, Sistema constituido por Servidores, Sistema trata de Traducir nombres inteligibles, Próposito de Direccionar, Base de Datos almacena Información variada, Recursos conectados a la red como Computadoras, Sistema asocia Información variada