WARNING:
JavaScript is turned OFF. None of the links on this concept map will
work until it is reactivated.
If you need help turning JavaScript On, click here.
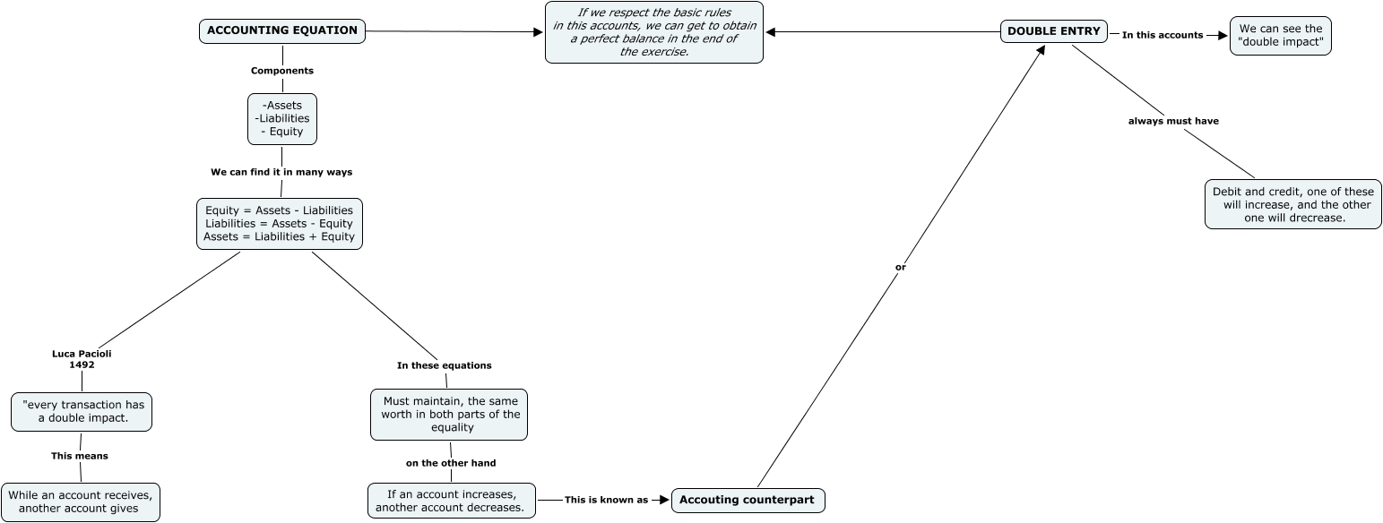
Este Cmap, tiene información relacionada con: Accounting Equation, "every transaction has a double impact. This means While an account receives, another account gives, -Assets -Liabilities - Equity We can find it in many ways Equity = Assets - Liabilities Liabilities = Assets - Equity Assets = Liabilities + Equity, ACCOUNTING EQUATION ???? If we respect the basic rules in this accounts, we can get to obtain a perfect balance in the end of the exercise., Equity = Assets - Liabilities Liabilities = Assets - Equity Assets = Liabilities + Equity In these equations Must maintain, the same worth in both parts of the equality, Equity = Assets - Liabilities Liabilities = Assets - Equity Assets = Liabilities + Equity Luca Pacioli 1492 "every transaction has a double impact., ACCOUNTING EQUATION Components -Assets -Liabilities - Equity, DOUBLE ENTRY always must have Debit and credit, one of these will increase, and the other one will drecrease., DOUBLE ENTRY In this accounts We can see the "double impact", Accouting counterpart or DOUBLE ENTRY, DOUBLE ENTRY ???? If we respect the basic rules in this accounts, we can get to obtain a perfect balance in the end of the exercise., Must maintain, the same worth in both parts of the equality on the other hand If an account increases, another account decreases., If an account increases, another account decreases. This is known as Accouting counterpart