WARNING:
JavaScript is turned OFF. None of the links on this concept map will
work until it is reactivated.
If you need help turning JavaScript On, click here.
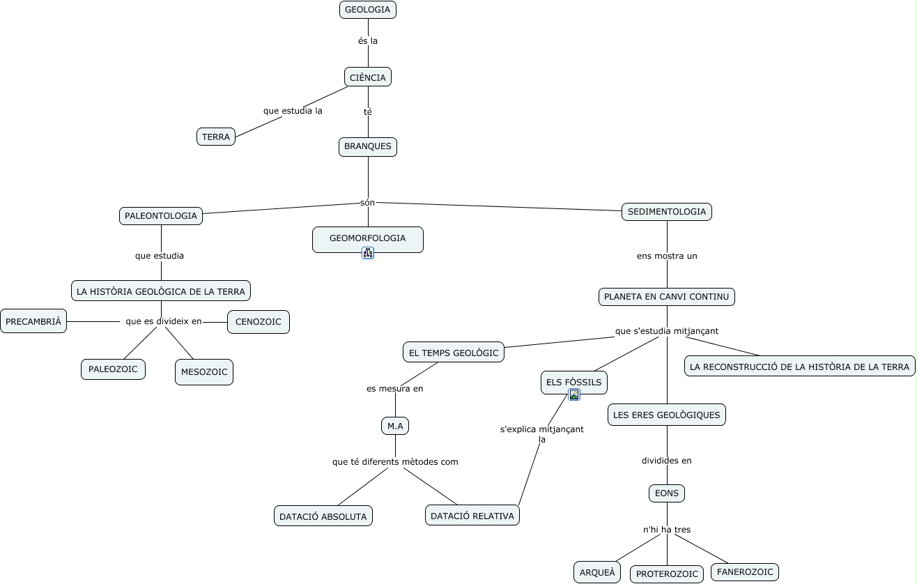
Este Cmap, tiene información relacionada con: Esquema Geologia, PLANETA EN CANVI CONTINU que s'estudia mitjançant LES ERES GEOLÒGIQUES, PLANETA EN CANVI CONTINU que s'estudia mitjançant ELS FÒSSILS, EONS n'hi ha tres PROTEROZOIC, EL TEMPS GEOLÒGIC es mesura en M.A, EONS n'hi ha tres ARQUEÀ, PLANETA EN CANVI CONTINU que s'estudia mitjançant LA RECONSTRUCCIÓ DE LA HISTÒRIA DE LA TERRA, PLANETA EN CANVI CONTINU que s'estudia mitjançant EL TEMPS GEOLÒGIC, EONS n'hi ha tres FANEROZOIC, LA HISTÒRIA GEOLÒGICA DE LA TERRA que es divideix en PRECAMBRIÀ, ELS FÒSSILS s'explica mitjançant la DATACIÓ RELATIVA, LA HISTÒRIA GEOLÒGICA DE LA TERRA que es divideix en PALEOZOIC, BRANQUES són SEDIMENTOLOGIA, PALEONTOLOGIA que estudia LA HISTÒRIA GEOLÒGICA DE LA TERRA, LES ERES GEOLÒGIQUES dividides en EONS, CIÈNCIA té BRANQUES, LA HISTÒRIA GEOLÒGICA DE LA TERRA que es divideix en CENOZOIC, M.A que té diferents mètodes com DATACIÓ RELATIVA, BRANQUES són PALEONTOLOGIA, BRANQUES són GEOMORFOLOGIA, SEDIMENTOLOGIA ens mostra un PLANETA EN CANVI CONTINU