WARNING:
JavaScript is turned OFF. None of the links on this concept map will
work until it is reactivated.
If you need help turning JavaScript On, click here.
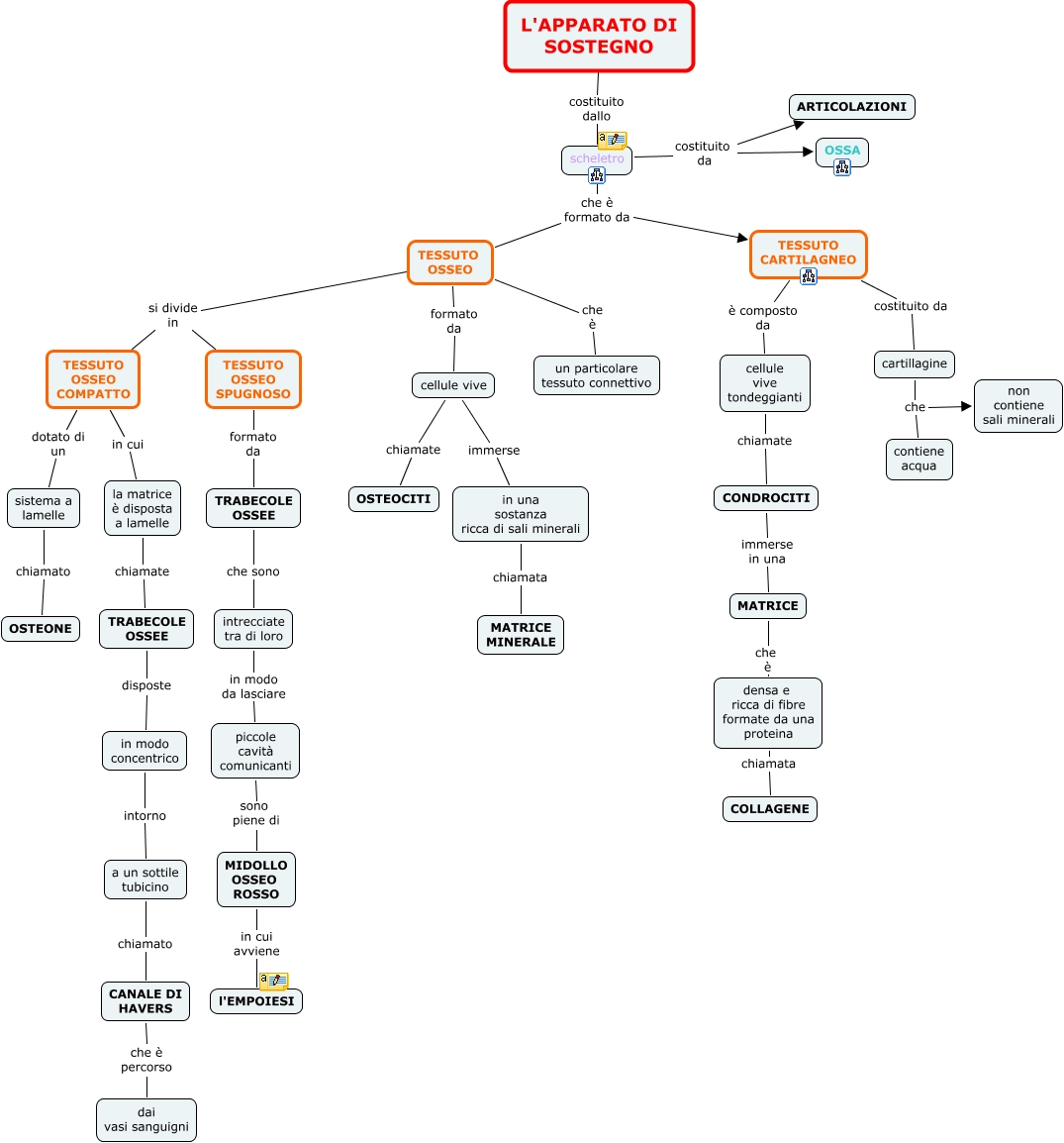
Questa Cmap, creata con IHMC CmapTools, contiene informazioni relative a: L'APPARATO DI SOSTEGNO, MATRICE che è densa e ricca di fibre formate da una proteina, in una sostanza ricca di sali minerali chiamata MATRICE MINERALE, cellule vive tondeggianti chiamate CONDROCITI, piccole cavità comunicanti sono piene di MIDOLLO OSSEO ROSSO, TESSUTO OSSEO che è un particolare tessuto connettivo, TESSUTO OSSEO COMPATTO in cui la matrice è disposta a lamelle, scheletro costituito da ARTICOLAZIONI, cartillagine che non contiene sali minerali, in modo concentrico intorno a un sottile tubicino, scheletro costituito da OSSA, TESSUTO OSSEO si divide in TESSUTO OSSEO SPUGNOSO, densa e ricca di fibre formate da una proteina chiamata COLLAGENE, intrecciate tra di loro in modo da lasciare piccole cavità comunicanti, TESSUTO OSSEO COMPATTO dotato di un sistema a lamelle, cellule vive immerse in una sostanza ricca di sali minerali, TRABECOLE OSSEE che sono intrecciate tra di loro, la matrice è disposta a lamelle chiamate TRABECOLE OSSEE, TESSUTO CARTILAGNEO è composto da cellule vive tondeggianti, CANALE DI HAVERS che è percorso dai vasi sanguigni, scheletro che è formato da TESSUTO CARTILAGNEO