WARNING:
JavaScript is turned OFF. None of the links on this concept map will
work until it is reactivated.
If you need help turning JavaScript On, click here.
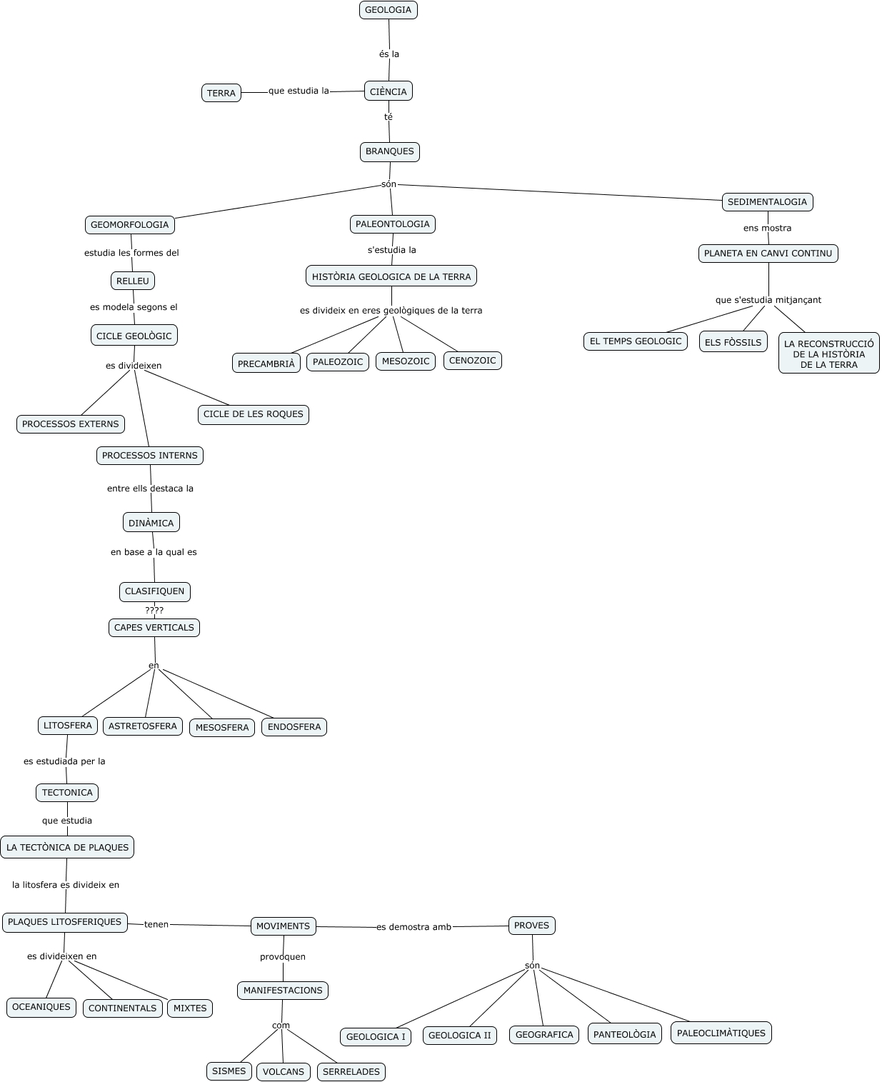
Aquest mapa conceptual conté informació relacionada amb: JUDITH AINARA, PROCESSOS INTERNS entre ells destaca la DINÀMICA, PROVES són GEOLOGICA II, BRANQUES són PALEONTOLOGIA, GEOMORFOLOGIA estudia les formes del RELLEU, HISTÒRIA GEOLOGICA DE LA TERRA es divideix en eres geològiques de la terra CENOZOIC, CAPES VERTICALS en MESOSFERA, CICLE GEOLÒGIC es divideixen CICLE DE LES ROQUES, CIÈNCIA té BRANQUES, MOVIMENTS es demostra amb PROVES, CICLE GEOLÒGIC es divideixen PROCESSOS INTERNS, BRANQUES són GEOMORFOLOGIA, GEOLOGIA és la CIÈNCIA, PLAQUES LITOSFERIQUES tenen MOVIMENTS, PROVES són PANTEOLÒGIA, LITOSFERA es estudiada per la TECTONICA, TECTONICA que estudia LA TECTÒNICA DE PLAQUES, CICLE GEOLÒGIC es divideixen PROCESSOS EXTERNS, PROVES són PALEOCLIMÀTIQUES, PLANETA EN CANVI CONTINU que s'estudia mitjançant EL TEMPS GEOLOGIC, MANIFESTACIONS com SERRELADES