WARNING:
JavaScript is turned OFF. None of the links on this concept map will
work until it is reactivated.
If you need help turning JavaScript On, click here.
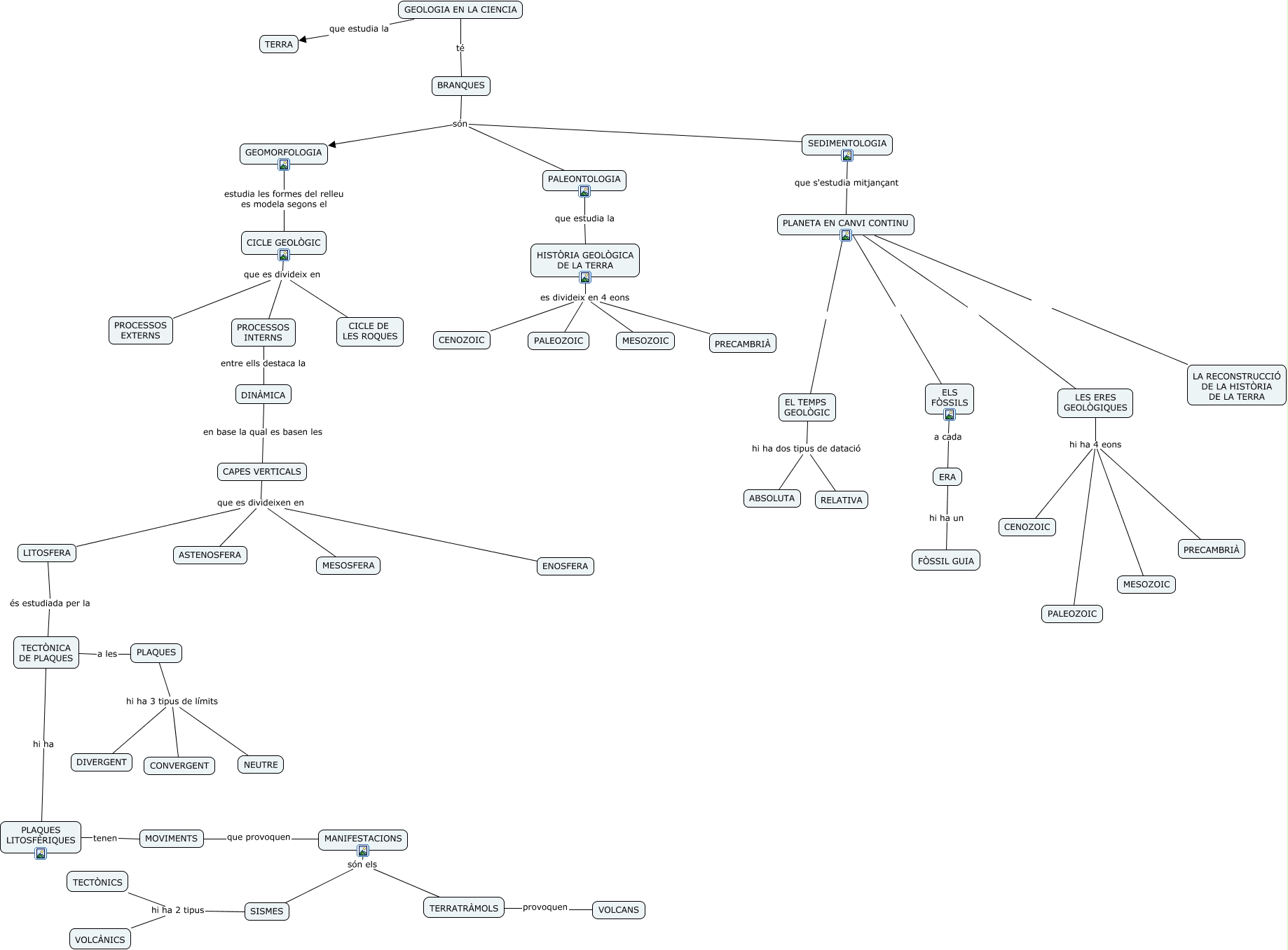
Este Cmap, tiene información relacionada con: Alex Martín_Adrià, BRANQUES són GEOMORFOLOGIA, GEOMORFOLOGIA estudia les formes del relleu es modela segons el CICLE GEOLÒGIC, PLAQUES hi ha 3 tipus de límits NEUTRE, CAPES VERTICALS que es divideixen en LITOSFERA, PLANETA EN CANVI CONTINU ???? LA RECONSTRUCCIÓ DE LA HISTÒRIA DE LA TERRA, CICLE GEOLÒGIC que es divideix en CICLE DE LES ROQUES, PLAQUES LITOSFÈRIQUES tenen MOVIMENTS, BRANQUES són PALEONTOLOGIA, PALEONTOLOGIA que estudia la HISTÒRIA GEOLÒGICA DE LA TERRA, TECTÒNICA DE PLAQUES a les PLAQUES, PLANETA EN CANVI CONTINU ???? LES ERES GEOLÒGIQUES, EL TEMPS GEOLÒGIC hi ha dos tipus de datació RELATIVA, HISTÒRIA GEOLÒGICA DE LA TERRA es divideix en 4 eons MESOZOIC, PLANETA EN CANVI CONTINU ???? EL TEMPS GEOLÒGIC, CAPES VERTICALS que es divideixen en ENOSFERA, HISTÒRIA GEOLÒGICA DE LA TERRA es divideix en 4 eons PALEOZOIC, HISTÒRIA GEOLÒGICA DE LA TERRA es divideix en 4 eons CENOZOIC, SISMES hi ha 2 tipus VOLCÀNICS, MANIFESTACIONS són els TERRATRÀMOLS, MANIFESTACIONS són els SISMES