WARNING:
JavaScript is turned OFF. None of the links on this concept map will
work until it is reactivated.
If you need help turning JavaScript On, click here.
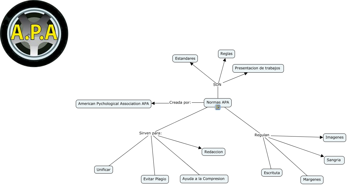
Este Cmap, tiene información relacionada con: VIVIANA, Normas APA Regulan Sangria, Normas APA SON Presentacion de trabajos, Normas APA SON Estandares, Normas APA Sirven para: Redaccion, Normas APA SON Reglas, Normas APA Sirven para: Ayuda a la Compresion, Normas APA Creada por: American Pychological Association APA, Normas APA Sirven para: Evitar Plagio, Normas APA Sirven para: Unificar, Normas APA Regulan Margenes, Normas APA Regulan Escrituta, Normas APA Regulan Imagenes