WARNING:
JavaScript is turned OFF. None of the links on this concept map will
work until it is reactivated.
If you need help turning JavaScript On, click here.
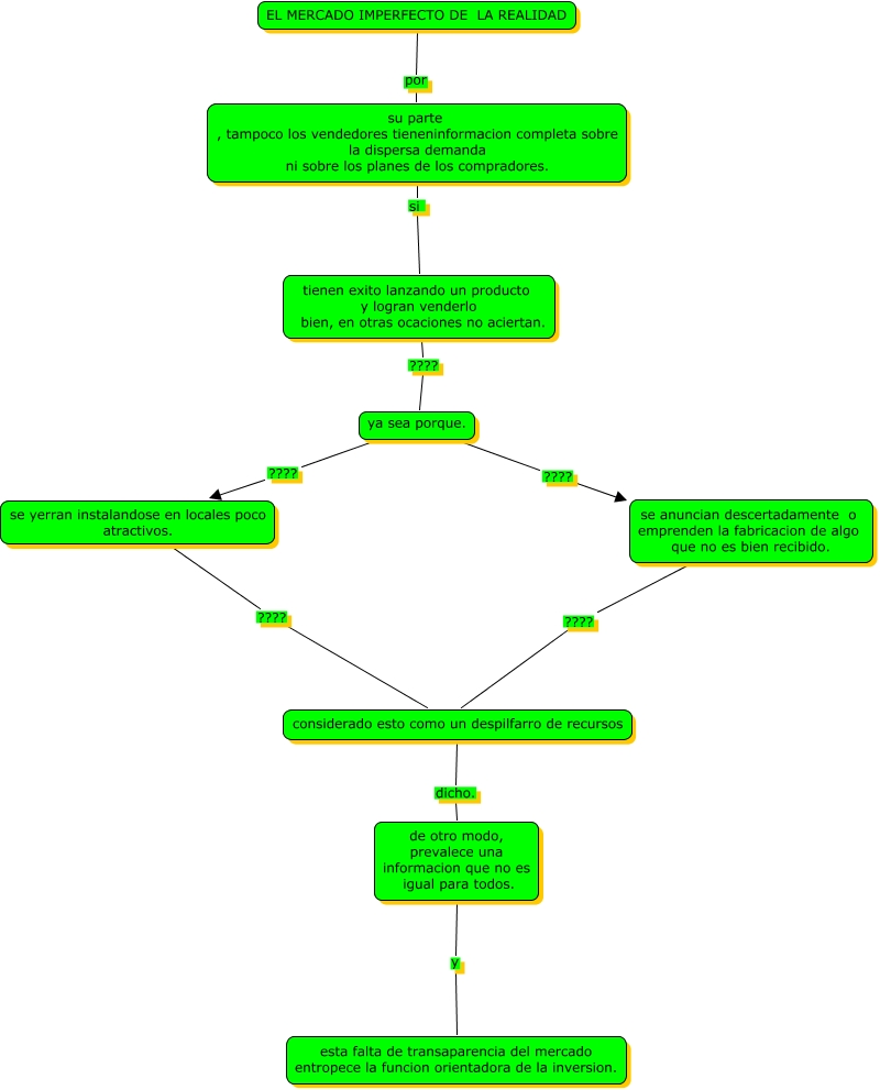
Este Cmap, tiene información relacionada con: jose_rodriguez_mapa1, se yerran instalandose en locales poco atractivos. ???? considerado esto como un despilfarro de recursos, ya sea porque. ???? se yerran instalandose en locales poco atractivos., considerado esto como un despilfarro de recursos dicho. de otro modo, prevalece una informacion que no es igual para todos., EL MERCADO IMPERFECTO DE LA REALIDAD por su parte , tampoco los vendedores tieneninformacion completa sobre la dispersa demanda ni sobre los planes de los compradores., tienen exito lanzando un producto y logran venderlo bien, en otras ocaciones no aciertan. ???? ya sea porque., ya sea porque. ???? se anuncian descertadamente o emprenden la fabricacion de algo que no es bien recibido., de otro modo, prevalece una informacion que no es igual para todos. y esta falta de transaparencia del mercado entropece la funcion orientadora de la inversion., su parte , tampoco los vendedores tieneninformacion completa sobre la dispersa demanda ni sobre los planes de los compradores. si tienen exito lanzando un producto y logran venderlo bien, en otras ocaciones no aciertan., se anuncian descertadamente o emprenden la fabricacion de algo que no es bien recibido. ???? considerado esto como un despilfarro de recursos