WARNING:
JavaScript is turned OFF. None of the links on this concept map will
work until it is reactivated.
If you need help turning JavaScript On, click here.
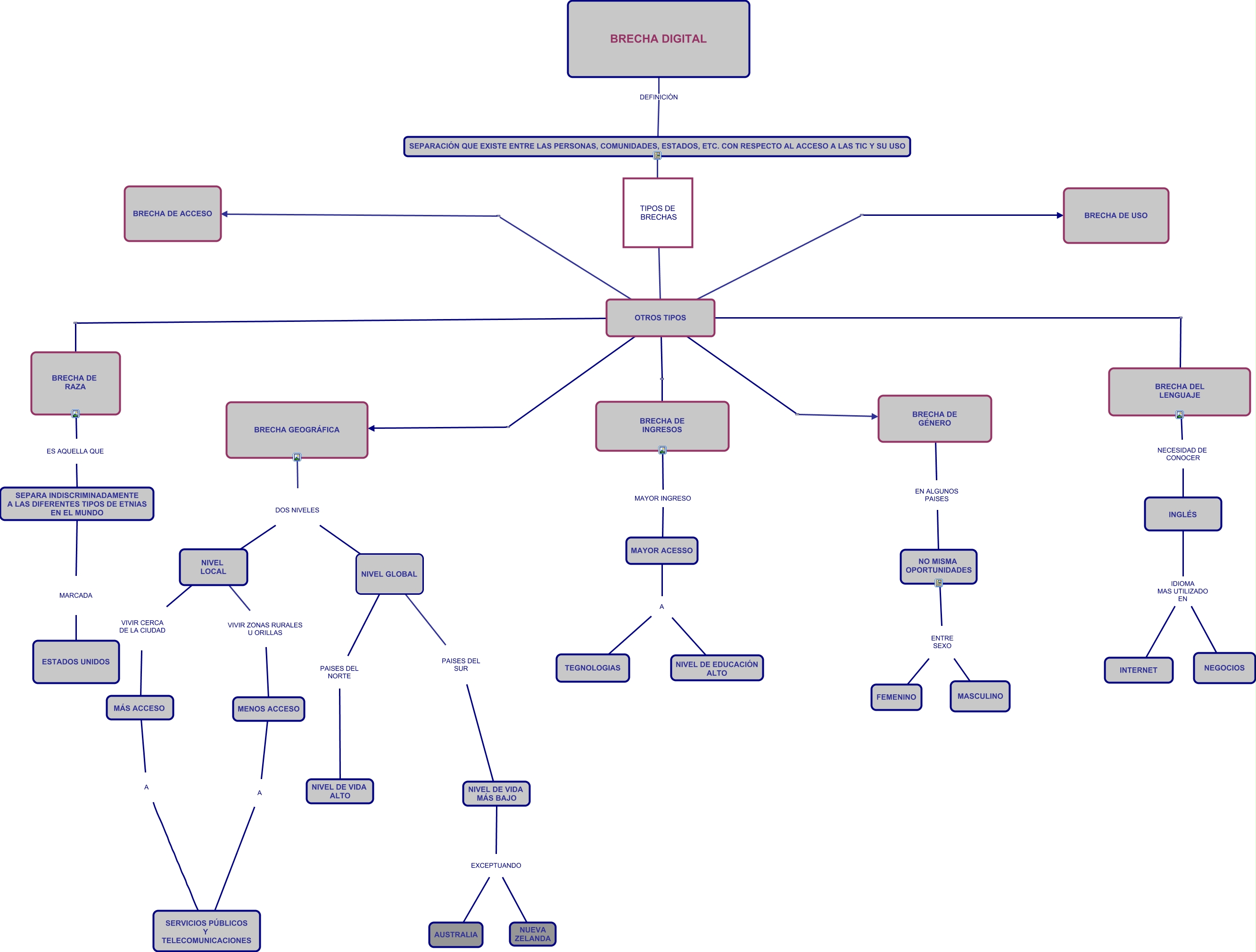
Este Cmap, tiene información relacionada con: CMAP BRECHA DIGITAL 01, SEPARA INDISCRIMINADAMENTE A LAS DIFERENTES TIPOS DE ETNIAS EN EL MUNDO MARCADA ESTADOS UNIDOS, SEPARACIÓN QUE EXISTE ENTRE LAS PERSONAS, COMUNIDADES, ESTADOS, ETC. CON RESPECTO AL ACCESO A LAS TIC Y SU USO TIPOS DE BRECHAS OTROS TIPOS, INGLÉS IDIOMA MAS UTILIZADO EN INTERNET, BRECHA DE INGRESOS MAYOR INGRESO MAYOR ACESSO, NIVEL DE VIDA MÁS BAJO EXCEPTUANDO NUEVA ZELANDA, BRECHA DIGITAL DEFINICIÓN SEPARACIÓN QUE EXISTE ENTRE LAS PERSONAS, COMUNIDADES, ESTADOS, ETC. CON RESPECTO AL ACCESO A LAS TIC Y SU USO, BRECHA GEOGRÁFICA DOS NIVELES NIVEL GLOBAL, INGLÉS IDIOMA MAS UTILIZADO EN NEGOCIOS, NIVEL GLOBAL PAISES DEL NORTE NIVEL DE VIDA ALTO, NIVEL LOCAL VIVIR ZONAS RURALES U ORILLAS MENOS ACCESO, BRECHA DE GÉNERO EN ALGUNOS PAISES NO MISMA OPORTUNIDADES, NIVEL GLOBAL PAISES DEL SUR NIVEL DE VIDA MÁS BAJO, NIVEL DE VIDA MÁS BAJO EXCEPTUANDO AUSTRALIA, BRECHA DE RAZA ES AQUELLA QUE SEPARA INDISCRIMINADAMENTE A LAS DIFERENTES TIPOS DE ETNIAS EN EL MUNDO, OTROS TIPOS - BRECHA DEL LENGUAJE, OTROS TIPOS - BRECHA DE INGRESOS, OTROS TIPOS - BRECHA DE ACCESO, OTROS TIPOS - BRECHA DE USO, MAYOR ACESSO A NIVEL DE EDUCACIÓN ALTO, OTROS TIPOS - BRECHA DE GÉNERO