WARNING:
JavaScript is turned OFF. None of the links on this concept map will
work until it is reactivated.
If you need help turning JavaScript On, click here.
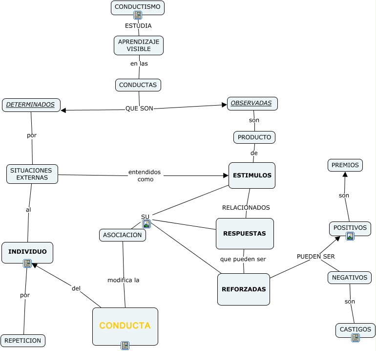
Este Cmap, tiene información relacionada con: conductismo unidad didactica.cmap, NEGATIVOS son CASTIGOS, REFORZADAS PUEDEN SER POSITIVOS, CONDUCTAS QUE SON DETERMINADOS, SITUACIONES EXTERNAS al INDIVIDUO, RESPUESTAS SU ASOCIACION, ESTIMULOS RELACIONADOS RESPUESTAS, ESTIMULOS SU ASOCIACION, CONDUCTISMO ESTUDIA APRENDIZAJE VISIBLE, CONDUCTAS QUE SON OBSERVADAS, REFORZADAS PUEDEN SER NEGATIVOS, SITUACIONES EXTERNAS entendidos como ESTIMULOS, REFORZADAS SU ASOCIACION, OBSERVADAS son PRODUCTO, INDIVIDUO por REPETICION, APRENDIZAJE VISIBLE en las CONDUCTAS, CONDUCTA del INDIVIDUO, RESPUESTAS que pueden ser REFORZADAS, POSITIVOS son PREMIOS, ASOCIACION modifica la CONDUCTA, PRODUCTO de ESTIMULOS