WARNING:
JavaScript is turned OFF. None of the links on this concept map will
work until it is reactivated.
If you need help turning JavaScript On, click here.
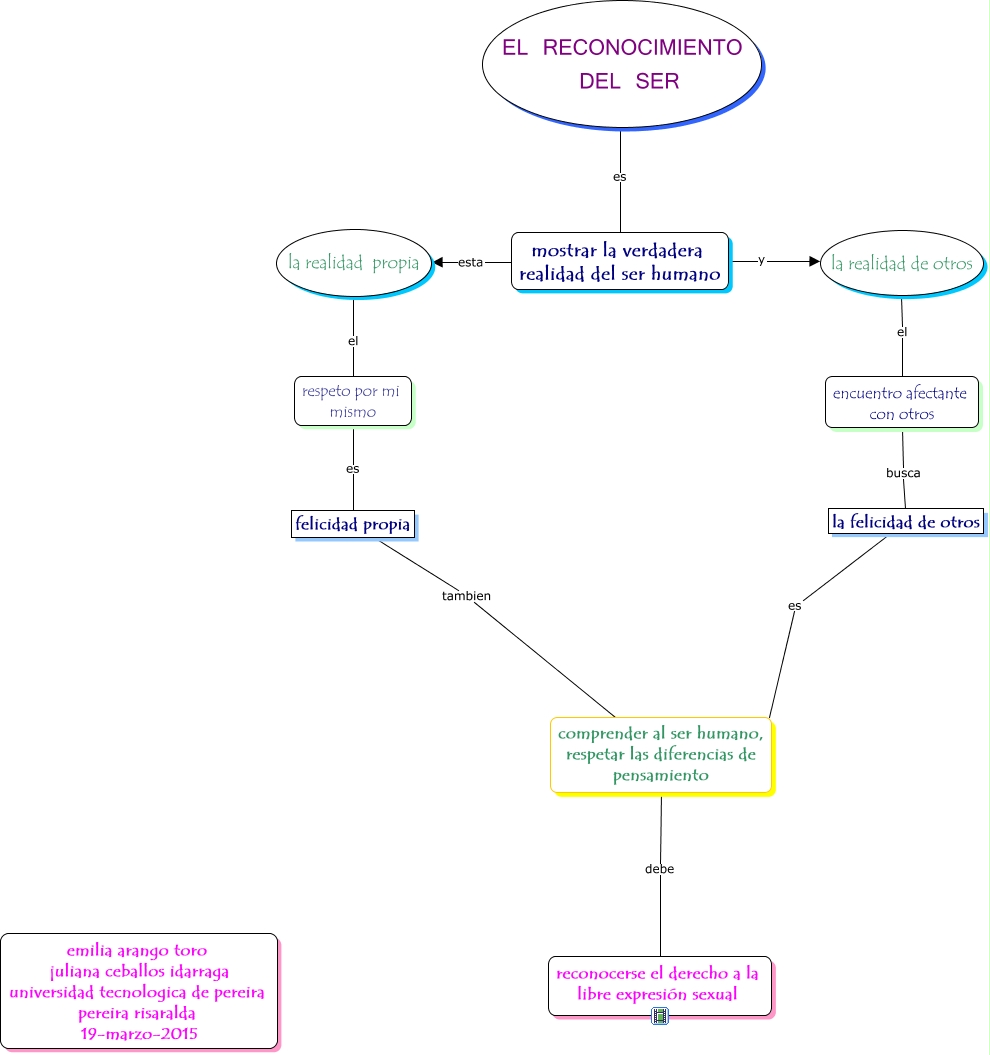
Este Cmap, tiene información relacionada con: reconocimiento del ser, felicidad propia tambien comprender al ser humano, respetar las diferencias de pensamiento, encuentro afectante con otros busca la felicidad de otros, mostrar la verdadera realidad del ser humano y la realidad de otros, EL RECONOCIMIENTO DEL SER es mostrar la verdadera realidad del ser humano, mostrar la verdadera realidad del ser humano esta la realidad propia, la realidad propia el respeto por mi mismo, la felicidad de otros es comprender al ser humano, respetar las diferencias de pensamiento, la realidad de otros el encuentro afectante con otros, respeto por mi mismo es felicidad propia, comprender al ser humano, respetar las diferencias de pensamiento debe reconocerse el derecho a la libre expresión sexual