WARNING:
JavaScript is turned OFF. None of the links on this concept map will
work until it is reactivated.
If you need help turning JavaScript On, click here.
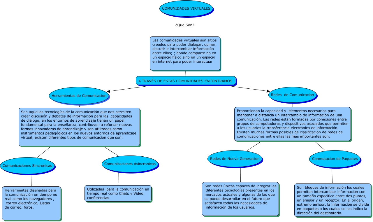
Este Cmap, tiene información relacionada con: Mapa comunidades virtuales, A TRAVÉS DE ESTAS COMUNIDADES ENCONTRAMOS ???? Redes de Comunicacion, Son aquellas tecnologías de la comunicación que nos permiten crear discusión y debates de información para las capacidades de diálogo, en los entornos de aprendizaje tienen un papel fundamental para la enseñanza, contribuyen a reforzar nuevas formas innovadoras de aprendizaje y son utilizadas como instrumentos pedagógicos en los nuevos entornos de aprendizaje virtual, existen diferentes tipos de comunicación que son: ???? Comunicaciones Asincronicas, Redes de Nueva Generacion ???? Son redes únicas capaces de integrar las diferentes tecnologías presentes en los mercados actuales y algunas de las que se puede desarrollar en el futuro que satisfacen todas las necesidades de información de los usuarios., Comunicaciones Asincronicas ???? Utilizadas para la comunicación en tiempo real como Chats y Video conferencias, A TRAVÉS DE ESTAS COMUNIDADES ENCONTRAMOS ???? Herramientas de Comunicacion, Proporcionan la capacidad y elementos necesarios para mantener a distancia un intercambio de información de una comunicación. Las redes están formadas por conexiones entre grupos de computadoras y dispositivos asociados que permiten a los usuarios la transferencia electrónica de información. Existen muchas formas posibles de clasificación de redes de comunicaciones entre ellas las más importantes son: ???? Redes de Nueva Generacion, Herramientas de Comunicacion ???? Son aquellas tecnologías de la comunicación que nos permiten crear discusión y debates de información para las capacidades de diálogo, en los entornos de aprendizaje tienen un papel fundamental para la enseñanza, contribuyen a reforzar nuevas formas innovadoras de aprendizaje y son utilizadas como instrumentos pedagógicos en los nuevos entornos de aprendizaje virtual, existen diferentes tipos de comunicación que son:, Proporcionan la capacidad y elementos necesarios para mantener a distancia un intercambio de información de una comunicación. Las redes están formadas por conexiones entre grupos de computadoras y dispositivos asociados que permiten a los usuarios la transferencia electrónica de información. Existen muchas formas posibles de clasificación de redes de comunicaciones entre ellas las más importantes son: ???? Conmutacion de Paquetes, Conmutacion de Paquetes ???? Son bloques de información los cuales permiten intercambiar información con un tamaño específico entre dos puntos, un emisor y un receptor, En el origen, extremo emisor, la información se divide en paquetes a los cuales se les indica la dirección del destinatario., COMUNIDADES VIRTUALES ¿Que Son? Las comunidades virtuales son sitios creados para poder dialogar, opinar, discutir e intercambiar información entre ellos; ; donde comparte no en un espacio físico sino en un espacio en internet para poder interactuar, Redes de Comunicacion ???? Proporcionan la capacidad y elementos necesarios para mantener a distancia un intercambio de información de una comunicación. Las redes están formadas por conexiones entre grupos de computadoras y dispositivos asociados que permiten a los usuarios la transferencia electrónica de información. Existen muchas formas posibles de clasificación de redes de comunicaciones entre ellas las más importantes son:, Las comunidades virtuales son sitios creados para poder dialogar, opinar, discutir e intercambiar información entre ellos; ; donde comparte no en un espacio físico sino en un espacio en internet para poder interactuar ???? A TRAVÉS DE ESTAS COMUNIDADES ENCONTRAMOS, Son aquellas tecnologías de la comunicación que nos permiten crear discusión y debates de información para las capacidades de diálogo, en los entornos de aprendizaje tienen un papel fundamental para la enseñanza, contribuyen a reforzar nuevas formas innovadoras de aprendizaje y son utilizadas como instrumentos pedagógicos en los nuevos entornos de aprendizaje virtual, existen diferentes tipos de comunicación que son: ???? Comunicaciones Sincronicas, Comunicaciones Sincronicas ???? Herramientas diseñadas para la comunicación en tiempo no real como los navegadores , correo electrónico, Listas de correo, foros.