WARNING:
JavaScript is turned OFF. None of the links on this concept map will
work until it is reactivated.
If you need help turning JavaScript On, click here.
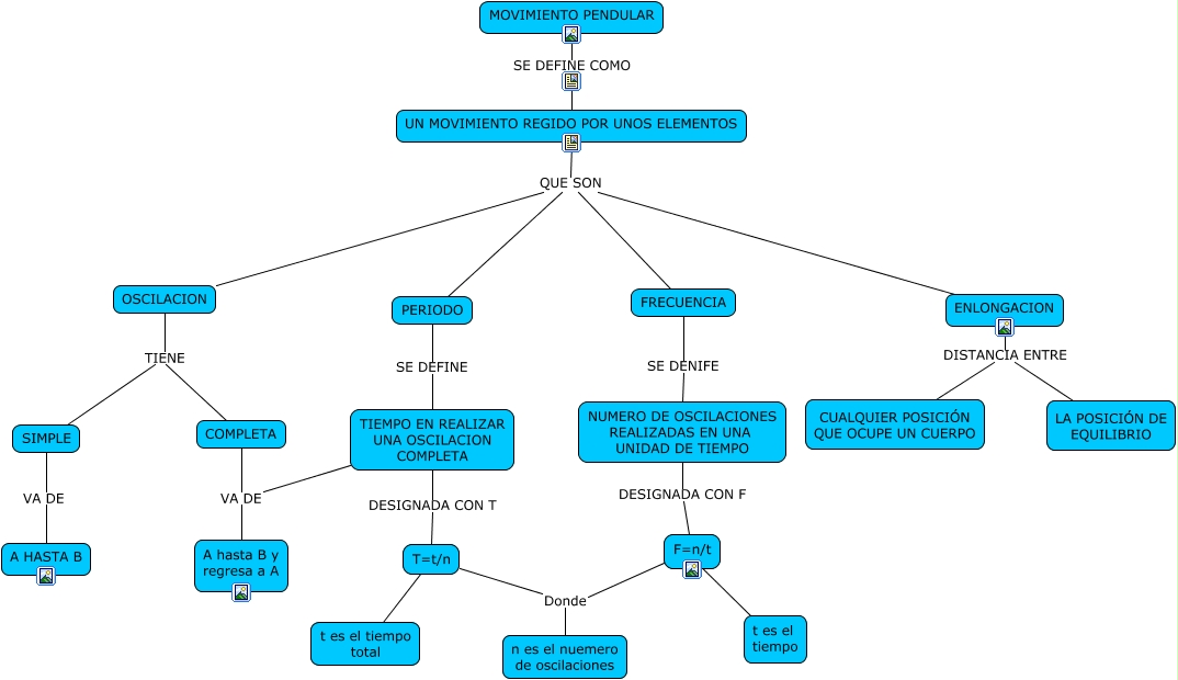
Este Cmap, tiene información relacionada con: Mapa hipertextual, FRECUENCIA SE DENIFE NUMERO DE OSCILACIONES REALIZADAS EN UNA UNIDAD DE TIEMPO, F=n/t ???? t es el tiempo, PERIODO QUE SON FRECUENCIA, MOVIMIENTO PENDULAR SE DEFINE COMO UN MOVIMIENTO REGIDO POR UNOS ELEMENTOS, TIEMPO EN REALIZAR UNA OSCILACION COMPLETA VA DE A hasta B y regresa a A, F=n/t Donde n es el nuemero de oscilaciones, TIEMPO EN REALIZAR UNA OSCILACION COMPLETA DESIGNADA CON T T=t/n, NUMERO DE OSCILACIONES REALIZADAS EN UNA UNIDAD DE TIEMPO DESIGNADA CON F F=n/t, ENLONGACION QUE SON FRECUENCIA, SIMPLE VA DE A HASTA B, OSCILACION QUE SON FRECUENCIA, COMPLETA VA DE A hasta B y regresa a A, T=t/n ???? t es el tiempo total, PERIODO SE DEFINE TIEMPO EN REALIZAR UNA OSCILACION COMPLETA, OSCILACION TIENE SIMPLE, LA POSICIÓN DE EQUILIBRIO DISTANCIA ENTRE CUALQUIER POSICIÓN QUE OCUPE UN CUERPO, COMPLETA TIENE SIMPLE, ENLONGACION DISTANCIA ENTRE CUALQUIER POSICIÓN QUE OCUPE UN CUERPO, T=t/n Donde n es el nuemero de oscilaciones, UN MOVIMIENTO REGIDO POR UNOS ELEMENTOS QUE SON FRECUENCIA