WARNING:
JavaScript is turned OFF. None of the links on this concept map will
work until it is reactivated.
If you need help turning JavaScript On, click here.
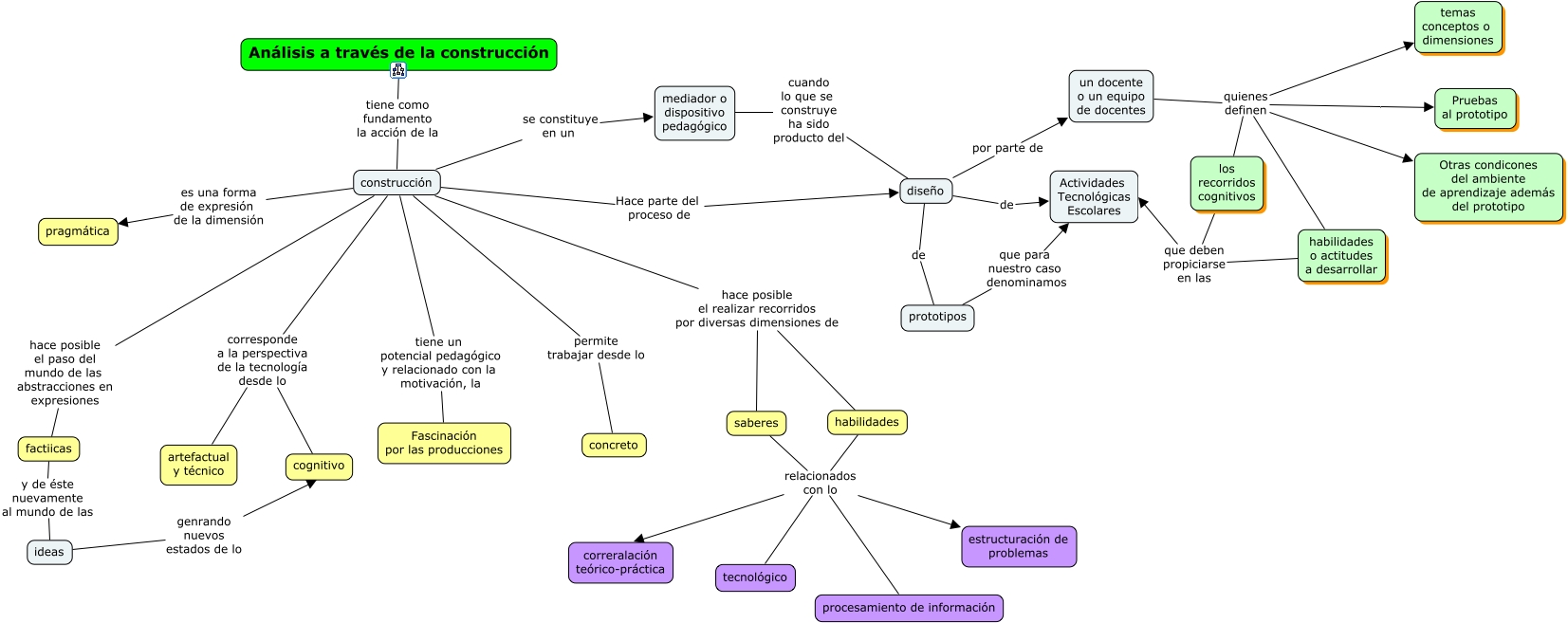
Este Cmap, tiene información relacionada con: Unidad 5 Análisis a través de la construcción, un docente o un equipo de docentes quienes definen Otras condicones del ambiente de aprendizaje además del prototipo, Análisis a través de la construcción tiene como fundamento la acción de la construcción, mediador o dispositivo pedagógico cuando lo que se construye ha sido producto del diseño, ideas genrando nuevos estados de lo cognitivo, habilidades o actitudes a desarrollar que deben propiciarse en las Actividades Tecnológicas Escolares, saberes relacionados con lo tecnológico, construcción hace posible el realizar recorridos por diversas dimensiones de habilidades, diseño por parte de un docente o un equipo de docentes, factiicas y de éste nuevamente al mundo de las ideas, un docente o un equipo de docentes quienes definen Pruebas al prototipo, construcción corresponde a la perspectiva de la tecnología desde lo artefactual y técnico, los recorridos cognitivos que deben propiciarse en las Actividades Tecnológicas Escolares, construcción tiene un potencial pedagógico y relacionado con la motivación, la Fascinación por las producciones, construcción corresponde a la perspectiva de la tecnología desde lo cognitivo, saberes relacionados con lo estructuración de problemas, habilidades relacionados con lo estructuración de problemas, un docente o un equipo de docentes quienes definen temas conceptos o dimensiones, construcción permite trabajar desde lo concreto, un docente o un equipo de docentes quienes definen los recorridos cognitivos, construcción es una forma de expresión de la dimensión pragmática