WARNING:
JavaScript is turned OFF. None of the links on this concept map will
work until it is reactivated.
If you need help turning JavaScript On, click here.
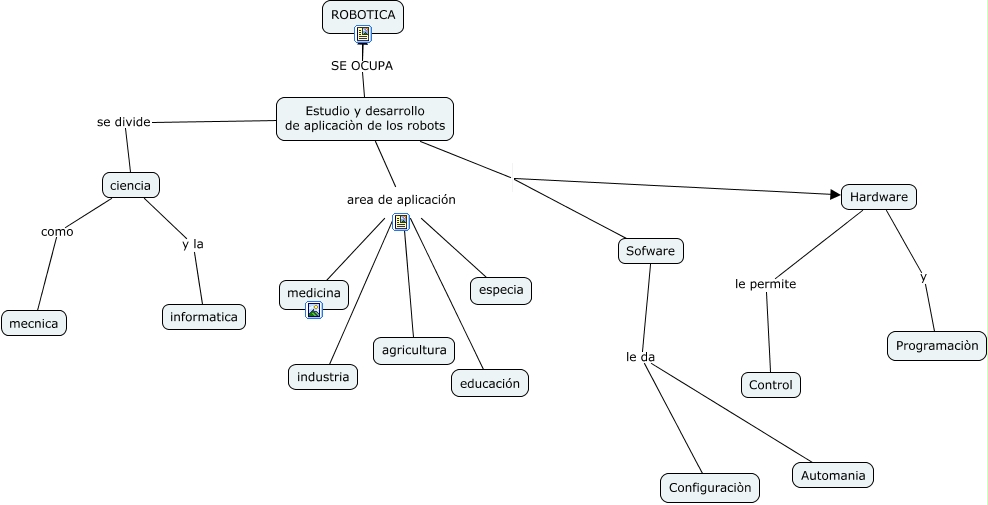
Este Cmap, tiene información relacionada con: ROBOTICA, Estudio y desarrollo de aplicaciòn de los robots area de aplicación educación, ROBOTICA SE OCUPA Estudio y desarrollo de aplicaciòn de los robots, Estudio y desarrollo de aplicaciòn de los robots area de aplicación industria, Sofware le da Automania, ciencia y la informatica, Sofware le da Configuraciòn, Hardware y Programaciòn, Estudio y desarrollo de aplicaciòn de los robots area de aplicación especia, Estudio y desarrollo de aplicaciòn de los robots se divide ciencia, Estudio y desarrollo de aplicaciòn de los robots Sofware, Estudio y desarrollo de aplicaciòn de los robots Hardware, Hardware le permite Control, Estudio y desarrollo de aplicaciòn de los robots area de aplicación medicina, ciencia como mecnica, Estudio y desarrollo de aplicaciòn de los robots area de aplicación agricultura